您需要先登入或註冊後才能繼續。

Excel × Tableau 成功晉升資料分析師, 3/e

彭其捷 著

  • 出版商: 博碩
  • 出版日期: 2025-12-16
  • 定價: $660
  • 售價: 7.8$515
  • 語言: 繁體中文
  • 頁數: 376
  • ISBN: 6264143685
  • ISBN-13: 9786264143684
  • 相關分類: Data-visualization
  • 立即出貨 (庫存 > 10)

  • Excel × Tableau 成功晉升資料分析師, 3/e-preview-1
  • Excel × Tableau 成功晉升資料分析師, 3/e-preview-2
  • Excel × Tableau 成功晉升資料分析師, 3/e-preview-3
  • Excel × Tableau 成功晉升資料分析師, 3/e-preview-4
  • Excel × Tableau 成功晉升資料分析師, 3/e-preview-5
  • Excel × Tableau 成功晉升資料分析師, 3/e-preview-6
  • Excel × Tableau 成功晉升資料分析師, 3/e-preview-7
  • Excel × Tableau 成功晉升資料分析師, 3/e-preview-8
  • Excel × Tableau 成功晉升資料分析師, 3/e-preview-9
  • Excel × Tableau 成功晉升資料分析師, 3/e-preview-10
  • Excel × Tableau 成功晉升資料分析師, 3/e-preview-11
  • Excel × Tableau 成功晉升資料分析師, 3/e-preview-12
  • Excel × Tableau 成功晉升資料分析師, 3/e-preview-13
  • Excel × Tableau 成功晉升資料分析師, 3/e-preview-14
  • Excel × Tableau 成功晉升資料分析師, 3/e-preview-15
Excel × Tableau 成功晉升資料分析師, 3/e-preview-1

買這商品的人也買了...

相關主題

商品描述

資訊整合 × 適用情境 × 靈感啟發 × 商業圖表
Excel × Tableau靈活運用,提升數據分析及圖表美學能力
快速掌握資料分析力的視覺化關鍵技術


【內容簡介】
分享最新資料視覺化概念、流程及工具
透過Tableau快速製作精緻商業圖表
實作ExcelTableau搭配的實戰案例
精準找出分析洞見與數據價值


Tableau是近年來絕對不可錯過的一款視覺化超強軟體,非常適合作為企業組織的核心分析與視覺化工具。本書內容介紹資料視覺化工具的概念與技術,包括視覺化原理、工具使用時機、圖表挑選準則等,除了教導你如何透過Excel進行資料清洗之外,也重點解析Tableau從安裝到實務操作的一連串過程,最後可親手做出專屬於自己的資料視覺化網頁。此外,附錄中整理了數十種視覺化工具資訊,可滿足你的各種情境需求。
 

【精采內容】
資料視覺化的基本概念
資料視覺化的流程介紹
資料視覺化的各類應用
準備資料與Excel清洗資料
ExcelTableau搭配使用
使用Tableau打造吸睛圖表
選擇正確的圖表類型

【目標讀者】
常需要執行數據分析、專案管理、財務分析的人
想學習Excel基礎分析與資料清洗技巧的人
想入門實作Tableau資料視覺化神器的人
想全面認識各類資料視覺化工具及其特性的人
 

作者簡介

彭其捷
國立陽明交通大學資管碩士,現任Hahow好學校、TibaMe、新商業學校、知識衛星、104人資市集、天地人學堂等課程平台講師;目前已出版11本資訊技術書籍,曾擔任8堂線上課程的製作人,目前為知識遊牧有限公司負責人。興趣是將知識體系拆分成可學習、可實踐的攻略方法。

【作者個人網站】https://www.visualization.tw/

目錄大綱

PART 01 資料視覺化概念介紹
UNIT01 關於資料視覺化
UNIT02 資料視覺化基本概念
UNIT03 資料視覺化流程介紹
UNIT04 資料視覺化的各類應用

PART02 準備資料及使用Excel清洗資料
UNIT05 視覺化前置作業:準備資料
UNIT06 使用Excel進行資料清洗
UNIT07 Excel利器:樞紐分析表、Power QueryPower Map
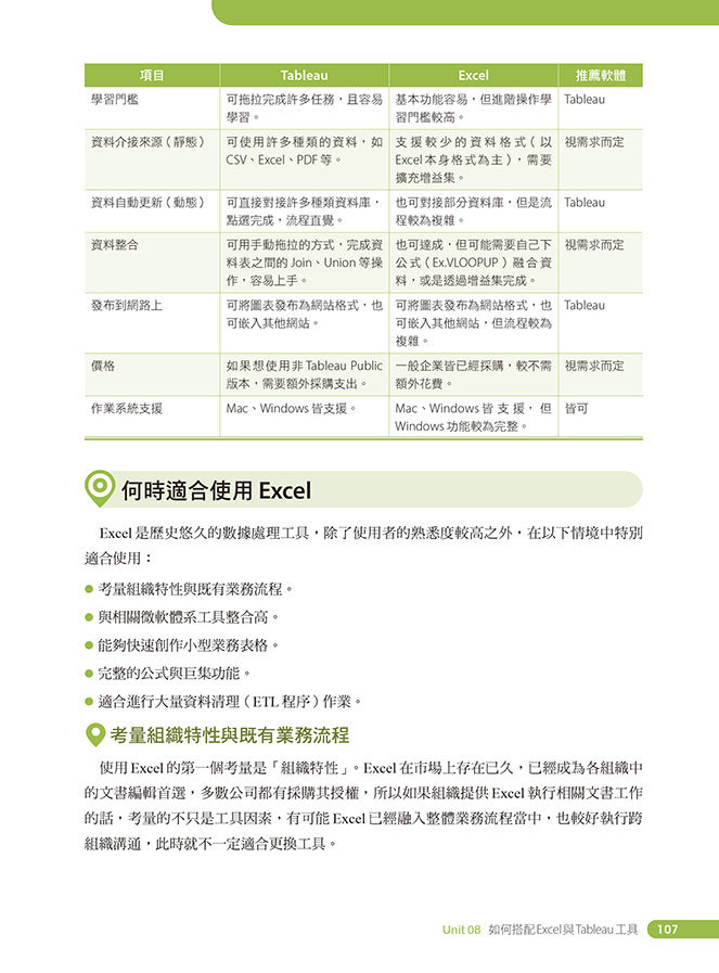
UNIT08
如何搭配ExcelTableau工具

PART03 使用Tableau打造吸睛圖表
UNIT09 Tableau新時代視覺應用介紹
UNIT10 Tableau安裝與導入資料
UNIT11 Hello!Tableau資料視覺化
UNIT12 Tableau版面優化與階層探索
UNIT13 Tableau群組、集合、參數
UNIT14 令人驚艷的Tableau地圖
UNIT15 實作儀表板與說故事功能
UNIT16 線上發表專屬視覺分析網頁

PART04 選擇正確的圖表類型
UNIT17 適合傳達關聯性的視覺圖表
UNIT18 適合比較大小與占比的視覺圖表
UNIT19 表達地理資訊的相關視覺圖表
UNIT20 各類特殊造型的視覺圖表

Appendix 視覺化網站及工具大盤點
Appendix A 資料視覺化相關網站介紹
Appendix B 視覺化工具大盤點
Appendix C Tableau相關學習資源