APCS 完全攻略:從新手到高手,C++ 解題必備!, 4/e
胡昭民、吳燦銘
買這商品的人也買了...
-
C++ 沉思錄 (Ruminations on C++ : A Decade of Programming Insight and Experience)$520$442 -
揉揉小腿肚的驚人自癒奇蹟 (暢銷回饋版附贈30分鐘DVD)$280$252 -
通往高級駭客的修行之路 : 反逆向工程的武功絕技$520$406 -
通往高級駭客的修行之路-組合語言心法修行與反逆向工程的初階入門$650$507 -
$598Oracle Database 12c Oracle RMAN 備份與恢復, 4/e -
秋聲教你玩 -- C語言與指標 : 給挑戰者的 22堂課$560$437 -
秋聲教你玩 -- C語言底層破解指標篇 : 給挑戰者的9堂課$450$351 -
ASP.NET 專題實務II:進階範例應用$820$640 -
最新 Java 程式語言, 5/e$680$578 -
Oracle 實戰寶典:故障排除與效能提升 (上), 2/e (Troubleshooting Oracle Performance, 2/e)$620$409 -
Oracle 實戰寶典:故障排除與效能提升 (下), 2/e (Troubleshooting Oracle Performance, 2/e)$620$409 -
FLAG'S 創客‧自造者工作坊 -- 資安衛士 破解駭客戲法$1,599$1,439 -
絕對硬派:Windows 核心首度公開 C++解析$1,200$948 -
圖解 TCP/IP 網路通訊協定 (涵蓋IPv6)(2021修訂版)$620$465 -
駭客廝殺不講武德:CTF 強者攻防大戰直擊$1,000$790 -
$331Oracle 數據庫管理與開發, 2/e (慕課版) -
$305數據庫原理與應用 (Oracle 19c版)(微課視頻版) -
彈性阻力帶肌力訓練大全 162 式最新版 : 健身與功能性訓練、復健與預防肌少症 全適用$500$425 -
計算機組成原理:作業系統概論Ⅱ$600$396 -
Oracle PL\SQL 實例精解 (原書第6版)$774$735 -
圖解雲端運算|概念、技術、安全與架構, 2/e$760$600 -
C++20 模板元編程$599$569 -
Kali Linux 學習手冊|安全測試、滲透測試與道德駭客, 2/e (Learning Kali Linux: Security Testing, Penetration Testing & Ethical Hacking, 2/e)$880$695 -
Programming:Principles and Practice Using C++, 3/e (繁體中文版)$990$782 -
迎戰 APCS!C++ 從零開始的 PBL 實戰學習法$760$600
商品描述
本次改版新增「Python 語言快速入門」及「Python 程式語言觀念題題庫」,讓您準備更加充分!
\滿級分快速攻略/
重點總整理 + 歷次試題解析
☑ 結合運算思維與演算法的基本觀念
☑ 章節架構清晰,涵蓋 APCS 考試重點
☑ 備有相關模擬試題,幫助釐清重點觀念
☑ 詳細解析 APCS 程式設計觀念題與實作題
APCS 考試類型包括:程式設計觀念題及程式設計實作題。在程式設計觀念題是以單選題的方式進行測驗,以運算思維、問題解決與程式設計概念測試為主。測驗題型包括程式運行追蹤、程式填空、程式除錯、程式效能分析及基礎觀念理解等。而程式設計觀念題的考試重點包括:程式設計基本觀念、輸出入指令、資料型態、常數與變數、全域及區域、流程控制、迴圈、函式、遞迴、陣列與矩陣、結構、自定資料型態及檔案,也包括基礎演算法及簡易資料結構,例如:佇列、堆疊、串列、樹狀、排序、搜尋。在程式設計實作題以撰寫完整程式或副程式為主,可自行選擇以 C、C++、Java、Python 撰寫程式。
為了因應新制的「程式識讀」,本次改版也另外新增了兩個附錄,提供「Python 語言快速入門」及「Python 程式語言觀念題題庫」。筆者希望本書能引導各位讀者具備應試 APCS 的經驗與實戰能力的養成,並學會如何解析程式的程式實作的能力,進行有能力根據自己的創意思維,開發出各式各樣功能的軟體,而這也正是本書努力達成的目標。
本書的實作題以 C++ 語言來進行問題分析及程式實作。實作題的解答部份可分為四大架構:解題重點分析、完整程式碼、執行結果及程式碼說明。在「解題重點分析」單元中知道本實作題的程式設計重點、解題技巧、變數功能及演算法,此單元會配合適當的程式碼輔助解說,來降低學習者的障礙。
同時也可以參考附錄的內容來幫助自己熟悉 APCS 的測試環境。此外,為了讓學習者以較簡易的環境撰寫程式,本書所有程式以 Dev C++ 的 IDE 進行程式的編輯、編譯與執行。希望透過本書的課程安排與訓練,可以讓學習者培養出以 C++ 語言應試 APCS 的實戰能力。
【目標讀者】
◆ 欲申請大學資訊相關科系的高中職生
◆ 對程式語言有興趣的學習者
◆ 想客觀檢測自己程式設計能力的人
目錄大綱
CHAPTER|01|APCS 資訊能力檢測簡介
1-1 認識 APCS 資訊能力檢測
1-2 APCS 考試類型
CHAPTER|02|運算思維與程式設計基本觀念
2-1 認識運算思維
2-1-1 拆解
2-1-2 模式識別
2-1-3 歸納與抽象化
2-1-4 演算法
2-2 程式設計簡介
2-2-1 程式設計步驟與注意事項
2-2-2 結構化程式設計
2-2-3 物件導向程式設計
2-3 資料型態
2-3-1 基本資料型態(Primitive Data Type)
2-3-2 結構化資料型態(Structured Data Type)
2-3-3 抽象資料型態(Abstract Data Type:ADT)
2-4 數字系統介紹
2-4-1 數字系統轉換方式
2-5 運算子
2-5-1 指定運算子
2-5-2 算術運算子
2-5-3 關係運算子
2-5-4 邏輯運算子
2-5-5 位元運算子
2-6 資料型態轉換
2-6-1 自動型態轉換
2-6-2 強制型態轉換
2-7 變數與常數
2-8-1 變數
2-8-2 常數
2-8 可視範圍(scope)
2-8-1 全域變數
2-8-2 區域變數(local variable)
2-9 輸入與輸出
2-9-1 printf()函數
2-9-2 scanf()函數
2-9-3 C++ 輸出入功能
2-10 前置處理器與巨集
2-10-1 #include 指令
2-10-2 #define 指令
2-11 本章相關模擬試題
CHAPTER|03|流程控制結構
3-1 選擇結構
3-1-1 if 指令
3-1-2 if else 指令
3-1-3 條件運算子
3-1-4 switch 指令
3-2 迴圈結構
3-2-1 for 迴圈結構
3-2-2 while 迴圈指令
3-2-3 do-while 迴圈指令
3-3 流程控制指令
3-3-1 break 指令
3-3-2 continue 指令
3-4 本章相關模擬試題
CHAPTER|04|陣列、字串、矩陣、結構、檔案與類別
4-1 陣列簡介
4-1-1 一維陣列
4-1-2 二維陣列
4-1-3 多維陣列
4-2 字串
4-2-1 字串陣列
4-3 矩陣
4-3-1 矩陣相加演算法
4-3-2 矩陣相乘演算法
4-3-3 轉置矩陣演算法
4-4 結構(Structure)
4-4-1 結構宣告與存取
4-4-2 巢狀結構
4-4-3 結構陣列
4-5 檔案簡介
4-5-1 fopen() 函數與 fclose() 函數
4-5-2 fputc() 函數與 fgetc() 函數
4-5-3 fputs() 函數與 fgets() 函數
4-6 類別簡介
4-6-1 類別物件的宣告
4-6-2 存取層級關鍵字
4-6-3 建立類別物件
4-7 本章相關模擬試題
CHAPTER|05|函數
5-1 認識函數
5-1-1 函數原型宣告
5-1-2 定義函數主體
5-2 參數傳遞方式
5-2-1 傳值呼叫
5-2-2 傳址呼叫
5-2-3 傳參考呼叫
5-2-4 陣列參數傳遞
5-3 本章相關模擬試題
CHAPTER|06|指標
6-1 認識指標
6-1-1 宣告指標變數
6-1-2 多重指標
6-1-3 指標運算
6-1-4 指標與陣列的應用
6-1-5 指標與字串
6-2 本章相關模擬試題
CHAPTER|07|必考演算法解析與實作
7-1 演算法簡介
7-1-1 演算法表示方式
7-1-2 演算法效能分析
7-2 APCS 必備演算法
7-2-1 分治演算法
7-2-2 遞迴演算法
7-2-3 動態規劃演算法
7-2-4 貪心演算法
7-2-5 河內塔演算法
7-2-6 巴斯卡三角形演算法
7-2-7 回溯演算法 - 老鼠走迷宮
7-3 排序演算法
7-3-1 氣泡排序法
7-3-2 快速排序法
7-4 搜尋演算法
7-4-1 循序搜尋演算法
7-4-2 二分搜尋演算法
7-5 本章相關模擬試題
CHAPTER|08|基礎資料結構導論
8-1 串列結構
8-1-1 建立與走訪單向串列
8-1-2 單向串列插入新節點
8-1-3 單向串列刪除節點
8-2 環狀串列
8-2-1 環狀串列的建立與走訪
8-2-2 環狀串列的插入新節點
8-2-3 環狀串列的刪除節點
8-3 堆疊
8-3-1 陣列實作堆疊
8-4 佇列
8-4-1 陣列實作佇列
8-4-2 環狀佇列
8-4-3 雙向佇列
8-5 樹狀結構
8-5-1 樹的基本觀念
8-5-2 二元樹
8-5-3 陣列實作二元樹
8-5-4 串列實作二元樹
8-5-5 二元樹走訪
8-5-6 二元搜尋樹
8-5-7 堆積樹
8-6 圖形結構
8-6-1 無向圖形
8-6-2 有向圖形
8-7 圖形的走訪
8-7-1 先深後廣法(DFS)
8-7-2 先廣後深法(BFS)
CHAPTER|09|105年3月試題與完整解析
9-1 觀念題
9-2 實作題
第 1 題:成績指標
第 2 題:矩陣轉換
第 3 題:線段覆蓋長度
第 4 題:血緣關係
CHAPTER|10|105年10月試題與完整解析
10-1 觀念題
10-2 實作題
第 1 題:三角形辨別
第 2 題:最大和
第 3 題:定時 K 彈
第 4 題:棒球遊戲
11-1 觀念題
11-2 實作題
第 1 題:秘密差
第 2 題:小群體
第 3 題:數字龍捲風
第 4 題:基地台
CHAPTER|12|106年10月試題-實作題解析
第 1 題:邏輯運算子(Logic Operators)
第 2 題:交錯字串(Alternating Strings)
第 3 題:樹狀圖分析(Tree Analyses)
第 4 題:物品堆疊(Stacking)
APPENDIX A 建置 APCS 檢測練習環境
A-1 下載 APCS 練習環境 iso 檔案
A-2 下載及安裝 VirtualBox 軟體
A-3 建立 APCS 虛擬機器
A-4 建立 Code Blocks C++ 單一程式檔案
A-5 關閉虛擬機器
APPENDIX B Python 語言快速入門
B-1 輕鬆學 Python 程式
B-2 基本資料處理
B-2-1 數值資料型態
B-2-2 布林資料型態
B-2-3 字串資料型態
B-3 輸出 print 與輸入 input
B-3-1 輸出 print
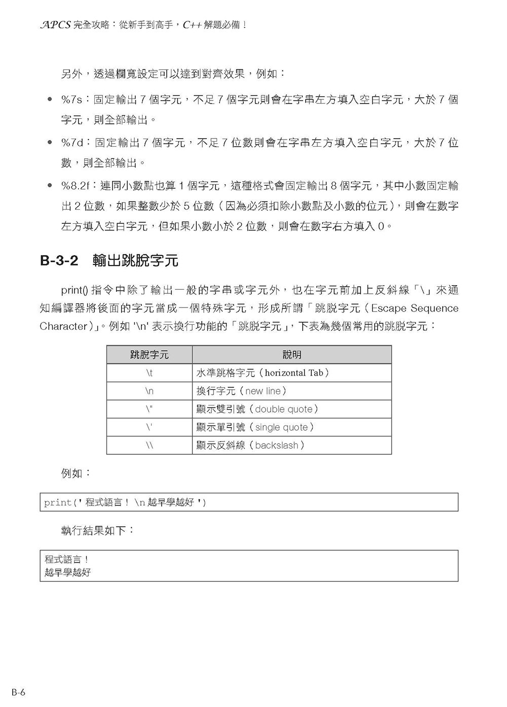
B-3-2 輸出跳脫字元
B-3-3 輸入 input
B-4 運算子與運算式
B-4-1 算術運算子
B-4-2 複合指定運算子
B-4-3 關係運算子
B-4-4 邏輯運算子
B-4-5 位元運算子
B-5 流程控制
B-5-1 if 敘述
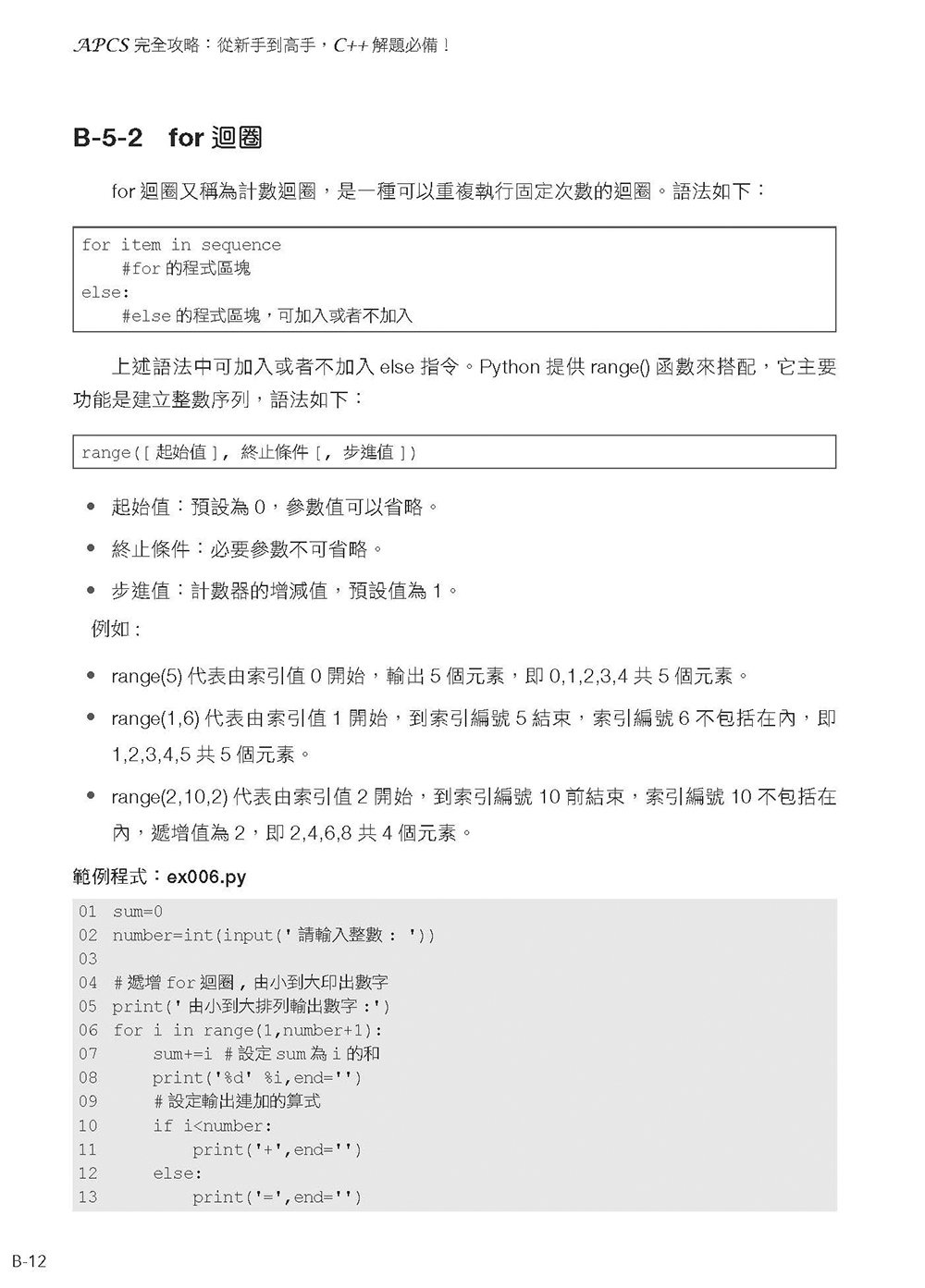
B-5-2 for 迴圈
B-5-3 while 迴圈
B-6 其它常用的型別
B-6-1 string 字串
B-6-2 List 串列
B-6-3 tuple 元組及 dict 字典
B-7 函數
B-7-1 自訂無參數函數
B-7-2 有參數列的函數
B-7-3 函數回傳值
B-7-4 參數傳遞
APPENDIX C Python 程式語言觀念題題庫















