零基礎玩轉 LLM 應用全攻略:Python × No-Code 實作 AI 開發超簡單(iThome鐵人賽系列書)
潘駿諺(海狸大師) 著
- 出版商: 博碩
- 出版日期: 2026-03-10
- 定價: $690
- 售價: 7.8 折 $538
- 語言: 繁體中文
- 頁數: 400
- ISBN: 6264144053
- ISBN-13: 9786264144056
-
相關分類:
Large language model
尚未上市,歡迎預購
商品描述
用Python和No-Code工具來開發專屬你的LLM應用
新手友善的LLM應用實戰指南,理解本質才能精準操作LLM這個黑盒子
從基礎AI開發開始,奠定AI應用飛躍之路
【專業推薦】
本書不像其他生成式AI書籍,需要很深的數學基礎與AI知識,而是選擇以新手友善、從工程與系統設計的視角,說明LLM的特性、限制與應用方法。書中內容涵蓋Prompt設計、RAG、模型微調、模型安全等議題,透過大量Python與No-Code工具的實際操作,從本質出發,協助讀者建立正確的觀念,而非僅止於零碎技巧的學習。
─ 郭耀煌,國立成功大學副校長
本書最難得的地方在於,它沒有急著要教你多厲害的東西,也沒有一直強調「你一定要會寫很多程式」,反而是很踏實地把原理講清楚,再搭配實際可以動手做的例子,讓你知道原來這些生成式AI應用不是遙不可及,而是真的可以一步一步做出來的。
─ 陳明毅(Miles Chen),采鑛數據科技 CTO
在目前生成式AI快速落實的背景下,提供了一條清楚且務實的實作導向學習路徑。作者不以理論推導為主,而是聚焦於大型語言模型在實務場景中的應用方式與限制,並結合Python與No-Code工具,協助讀者將LLM穩定地整合進實際流程與系統架構中,創造可持續的應用價值。
─ Jerry Tseng,EMILY.RPA Founder & CEO
本書不使用艱難的數學公式,而是從實務出發,循序漸進帶領讀者掌握打造大型語言模型應用的核心知識。書中以遊戲化設計來提升學習動力,像是「小海狸心法」點出思考關鍵、「訓練場」提供題型演練、「戰利品」清楚標示可獲得的技能與成就、「冒險者素質」提醒必備技能,最後再加上「祕技加成」進一步強化實作,更讓整個學習過程變得充滿趣味且有效率。本書相當適合AI初學者,以及希望快速上手、一步步「打怪升級」的你。
─ 陳培殷,國立成功大學資訊系 特聘教授 兼 成大醫院資訊室主任
本書最珍貴之處在於大幅降低技術門檻,以淺顯易懂的語言,讓非工程背景的讀者也能深受啟發,無論你是AI初學者還是資深架構師,若想在這波浪潮中快速實踐創意,這本書將是最好的起點,誠摯推薦給每一位準備動手實作的朋友。
─ 劉秋良,采鑛數據科技股份有限公司 總經理
【內容簡介】
♚學習AI開發:建立正確觀念,奠定紮實基本功
♚理論實作並行:由淺入深學習,搭配程式碼實作
♚套件全面剖析:理解套件背後的設計思路與取捨
♚搭配No-Code工具:完整解析繁體中文Dify實戰
本書專注於推論階段的LLM應用,前半部分介紹的是AI的基礎知識、LLM API的使用方法,以及圍繞在LLM周邊問題的解決方案;後半部分則詳細介紹Agent以及Dify這個No-Code LLM應用設計平台的使用方法和小訣竅;最後則是LLM應用的相關補充資料。
看完本書的你,就相當於擁有精準操作LLM這個「黑盒子」的基本能力,任何天馬行空的想法都能實現,而這也將會是你進入AI領域最開心的前奏。
【目標讀者】
✪Python新手、想做點什麼的人。
✪對AI有興趣、不知道怎麼開始的人。
✪對開發LLM應用有興趣的人。
✪不怕被說是套模仔的人。
作者簡介
潘駿諺(海狸大師)
我目前就讀成大資訊所碩一,最近都在看用AI幫資安的東西,因為我覺得LLM實在太酷了,所以從大三開始就在玩一些相關的東西,不論是實習、社團、還是我的畢業專題,都摸得到LLM的邊邊毛毛。
從當時的import transformer到import openai,再到現在只要出一張嘴,整個學習過程讓我覺得很奇妙,也進步太快了,不論是科技、還是自己的成長,也感謝AI工具以及曾經在網路上留下高品質訓練資料的前輩們,於是我秉持著「取之於網路,用之於網路」的精神,在大四的時候,鼓起勇氣參加鐵人賽,結果居然很幸運得獎了,謝謝評審們喜歡我寫的文章,雖然看起來很像小朋友寫的,不過我的目標就是要讓大人及小孩都看得懂我在寫什麼,並在網路上留下精確的資訊科技詞彙來造福下一代人,講得好像很偉大,但就是覺得帥而已。
目錄大綱
【Part 01 AI入門】
|Chapter 01| AI基本介紹
1.1 AI與GAI是什麼?
1.2 機器學習與深度學習
1.3 分類模型 vs 預測模型 vs 生成模型
1.4 深度學習與類神經網路
1.5 小結
|Chapter 02| LLM的基礎知識
2.1 文字接龍
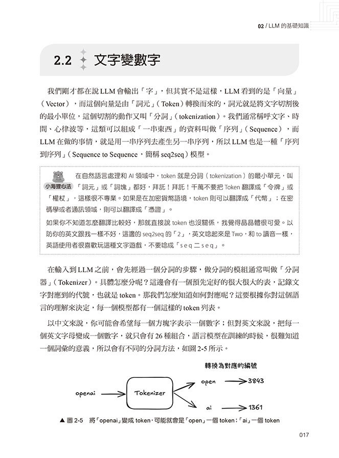
2.2 文字變數字
2.3 推理模型
2.4 小結
|Chapter 03| LLM API的基本用法
3.1 什麼是API?
3.2 OpenAI API
3.3 其他酷酷的API
3.4 環境設定
3.5 正式說你好
3.6 小結
|Chapter 04| 追蹤開放原始碼
4.1 Git與GitHub
4.2 openai-python專案
4.3 小結
【Part 02 用聰明的方式使用LLM】
|Chapter 05| Prompt Engineering介紹
5.1 模型實際看到的東西
5.2 Prompt和Prompt Engineering是什麼?
5.3 Prompt Engineering策略
5.4 小結
|Chapter 06| 幫你的聊天機器人加入記憶功能
6.1 實作簡單記憶的系統
6.2 上下文限制
6.3 更聰明的記憶系統
6.4 小結
|Chapter 07| 讓你的LLM使用工具
7.1 連這個都不會
7.2 如何讓模型使用工具
7.3 小結
|Chapter 08| 用檢索增強生成來減少模型幻覺
8.1 語言模型的幻覺
8.2 檢索增強生成
8.3 手刻一個簡單的RAG系統
8.4 為網站做一個基於RAG的問答系統
8.5 一些特別的RAG策略
8.6 小結
|Chapter 09| 多模態模型
9.1 多模態
9.2 利用STT & TTS模型,讓你的APP會說話
9.3 小結
|Chapter 10| 模型微調
10.1 什麼是學習?為什麼需要訓練?
10.2 語言模型學習三階段
10.3 LoRA / QLoRA微調
10.4 來微調模型吧!讓你的模型變可愛
10.5 用Ollama部署模型,並用openai套件來使用模型
10.6 小結
|Chapter 11| 安全防護與進階控制
11.1 被攻擊的模型
11.2 基本防範
11.3 其他參數
11.4 小結
【Part 03 Agent和工作流】
|Chapter 12| Agent基本概念與案例
12.1 Agent 是代理人而不是智能體
12.2 LLM-based Agent
12.3 問題太複雜?團結力量大!
12.4 代理化工作流
12.5 Agent框架比較
12.6 小結
|Chapter 13| Dify的介紹與安裝
13.1 簡化開發複雜度
13.2 架設開源版的Dify
13.3 小結
|Chapter 14| Dify的工具
14.1 讓Dify的Agent使用工具
14.2 自訂工具
14.3 小結
|Chapter 15| Dify的知識庫
15.1 知識庫
15.2 做一個串接Notoon外部資料來源的小幫手
15.3 小結
16.1 Dify的「流」基本介紹
16.2 不會亂回的宿舍問答機器人
16.3 升級版水果查詢機器人
16.4 狗狗品種猜測圖片查詢機器人
16.5 小結
【Part 04 爬蟲與使用者介面】
|Chapter 17| LLM時代下的爬蟲
17.1 當個有禮貌的爬蟲
17.2 爬給LLM看
17.3 把文件轉換成LLM看得懂的樣子
17.4 小結
|Chapter 18| 好看的使用者介面
18.1 LLM應用的門面
18.2 好看的終端機介面
18.3 小結
|Chapter 19| 小海狸心法
19.1 Dify可能會遇到的問題
19.2 分享想法









