未來數位科技活用大全:從 AI 協作、程式設計、資訊安全到大數據分析, 2/e
台南應用科技大學通識教育中心數位科技組
- 出版商: 博碩
- 出版日期: 2026-03-16
- 定價: $600
- 售價: 7.8 折 $468
- 語言: 繁體中文
- 頁數: 352
- ISBN: 626414472X
- ISBN-13: 9786264144728
-
相關分類:
AI Coding、資訊安全、Python、區塊鏈 Blockchain、Data-visualization
尚未上市,歡迎預購
商品描述
AI 浪潮來襲,不掌握,就等著被淹沒!
本書內容範圍極廣,涵蓋了從AI協作平台到資訊安全,從智慧財產權到文書試算表設計,再到程式設計、Web 3.0技術與大數據分析等各種現代科技領域,皆以深入淺出的方式進行解說。。
本書的每一章都是為了解答您可能對這些科技主題有的疑問而精心編輯的。無論您是科技新手,還是其他各個領域的一般人士,我們希望本書都能滿足您的需求。
第一章將帶您深入探討AI協作的世界,然後介紹AI知識庫及AI Agent,最後則是介紹在現階段應該遵守的AI倫理及相關社會議題。第二章則詳述資訊安全的重要性以及它在我們生活中扮演的角色,諸如各種風險、應對策略以及法規要求。第三章將探討智慧財產權、著作權等議題,幫助您了解這些法律對於數位生活的影響和重要性。
在第四章,我們將引領讀者了解如何使用Excel和Google表單來處理文書工作和設計問卷。第五章則將帶領讀者進入程式設計的世界,提供Python程式語言的基礎知識並解說其在資料分析中的應用。進入第六章,我們將探討新興的Web 3.0技術,包括元宇宙、區塊鏈、虛擬貨幣與NFT等話題,帶您一探數位世界的新發展趨勢。在第七章中,我們將帶領讀者了解大數據分析的基礎概念和方法,並學習如何使用Python來進行資料分析與視覺化。
我們的目標是讓這本書成為您的科技知識指南,希望您在閱讀本書的同時,不僅能學習到新的知識,更能對科技的未來發展充滿期待。再次感謝您選擇本書,讓我們一同探索科技的奧秘。
☛☛☛☛☛☛☛Python的安裝方式☚☚☚☚☚☚☚
在進行本書第五章時,請依影片安裝 Python。
目錄大綱
Chapter AI協作平台
1.1 AI簡介
1.2 AI協作
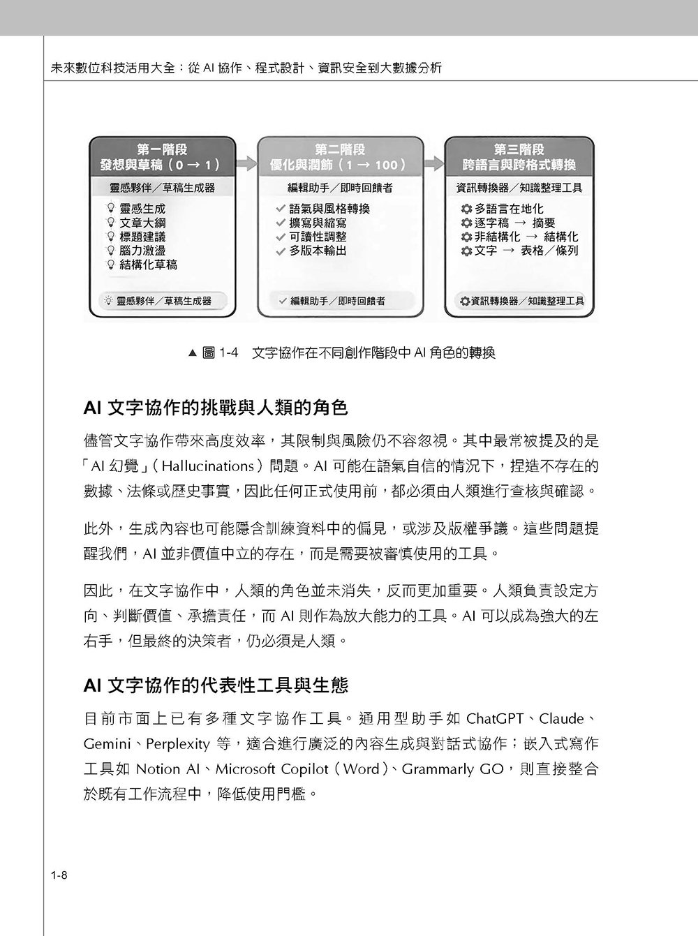
1.2.1 文字協作
1.2.2 AI圖片協作:從繪圖者到藝術總監的角色轉換
1.2.3 AI影片協作:讓影像進入時間敘事的共創模式
1.2.4 AI程式協作:從寫程式到定義問題的角色轉換
1.2.5 AI多模態協作:當人機溝通超越鍵盤與語言
1.3 AI知識庫
1.3.1 什麼是AI知識庫
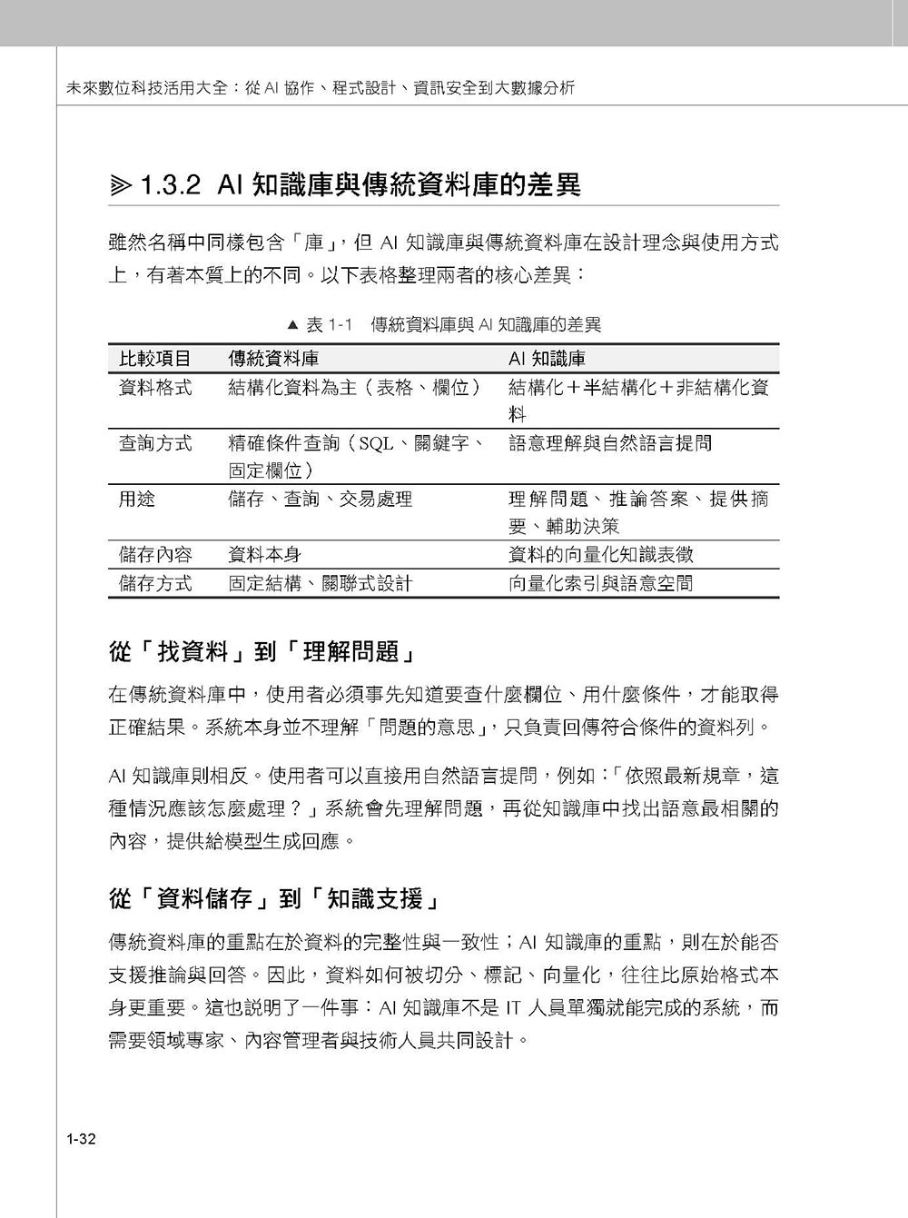
1.3.2 AI知識庫與傳統資料庫的差異
1.3.3 AI知識庫的目的
1.4 AI Agent
1.4.1 什麼是AI Agent
1.4.2 AI Agent與一般AI聊天模型的差異
1.4.3 AI Agent的能力與限制
1.4.4 AI Agent與Workflow的關係
1.5 AI倫理與社會議題
1.5.1 AI倫理的核心原則
1.5.2 生成式AI的倫理挑戰
1.5.3 教育現場的AI倫理
習題
Chapter02 資訊安全與個人資料保護法
2.1 資訊安全介紹
2.1.1 資訊安全的目標和重要性
2.1.2 資訊安全的威脅
2.1.3 資訊安全的保護措施
2.1.4 資訊安全的挑戰
2.1.5 資訊安全的未來
2.2 常見的資安風險
2.2.1 真實案例分享
2.2.2 常見釣魚詐騙案例
2.3 資安攻擊的防範與應對
2.3.1 如何防範資安攻擊
2.3.2 如何應對資安攻擊
2.4 資訊與網路安全案例解析
2.4.1 網路資安問題
2.4.2 常見資安事件
2.5 資訊安全法規
2.5.1 資通安全管理法
2.5.2 個人資料保護法
2.5.3 ISO 27001(資訊安全管理國際標準)
習題
Chapter03 智慧財產權與開放文件
3.1 智慧財產權
3.1.1 智慧財產權的意義
3.1.2 智慧財產權的案例
3.1.3 智慧財產權在數位生活中的應用
3.2 著作權
3.2.1 著作權法的意義與目的
3.2.2 著作人格權、著作財產權
3.2.3 獨立著作、共同著作及結合著作
3.3 創用 CC 授權條款
3.4 開放文件
習題
Chapter04 文書試算表與 Google 表單設計
4.1 Excel 試算表功能輕鬆學
4.1.1 基本功能簡介
4.1.2 儲存格資料格式
4.1.3 資料排序與篩選功能
4.1.4 認識圖表功能
4.2 Google 表單-表單的製作與回覆
4.2.1 建立 Google 表單
4.2.2 傳送表單
4.2.3 列印紙本表單
4.2.4 查看回覆的表單
習題
Chapter05 零基礎 Python 程式設計
5.1 程式設計初體驗
5.1.1 程式語言 Python
5.1.2 從 IDLE 開始
5.1.3 運算子與字串
5.1.4 把程式寫在檔案裡
5.1.5 開啟舊程式
5.1.6 烏龜繪圖
5.2 程式的基礎知識
5.2.1 程式是什麼?
5.2.2 資料與「容器」
5.2.3 變數
5.2.4 資料型別
5.2.5 字串操作
5.2.6 轉換資料型別
5.2.7 串列
5.3 三種程式的基本結構
5.3.1 分支結構
5.3.2 重複結構
5.4 函數
5.5 import 別人寫的程式
5.5.1 將程式分割為模組
5.5.2 常用內建模組
5.5.3 模組簡易的使用方式
5.6 使用 Colab 作為開發環境
5.6.1 登入 Colab
5.6.2 Colab 筆記本 IPYNB
5.6.3 建立第一個 Colab 筆記本
習題
6.1 元宇宙
6.1.1 元宇宙社群的概念與發展
6.1.2 虛擬實境平台的發展簡史
6.1.3 xR、AR、VR 與 MR:在實境上的區別、特色及案例
6.2 什麼是區塊鏈
6.3 什麼是虛擬貨幣
6.3.1 虛擬貨幣的應用場景
6.3.2 虛擬貨幣的特點
6.3.3 虛擬貨幣的應用
6.4 什麼是 NFT
6.4.1 NFT 的定義和特點
6.4.2 NFT 的應用
6.4.3 NFT 的挑戰和風險
習題
Chapter07 零基礎大數據分析
7.1 什麼是大數據分析
7.1.1 大數據分析介紹與目的
7.1.2 大數據分析的應用範圍
7.1.3 大數據分析的趨勢發展
7.2 Python 資料分析相關套件
7.2.1 NumPy 的使用方式
7.2.2 Pandas 的使用方式
7.2.3 Matplotlib 的使用方式
7.2.4 Seaborn 的使用方式
7.2.5 Scikit-learn 的使用方式
7.2.6 TensorFlow 與 Keras 的使用方式
7.3 大數據分析與資料視覺化
7.3.1 大數據分析和資料視覺化的關係
7.3.2 資料視覺化的概念
7.3.3 資料視覺化的流程
7.3.4 資料視覺化的各領域應用
7.4 大數據與深度學習、機器學習和人工智慧的關係
習題
附錄 圖書館資訊系統(線上內容)









