SOLIDWORKS Design 工程圖培訓教材 <2026繁體中文版> SOLIDWORKS Design Drawings
Dassault Systèmes SolidWorks Corp. 著
相關主題
商品描述
SOLIDWORKS Design工程圖培訓教材<2026繁體中文版>是依據DS SOLIDWORKS公司所出版的《SOLIDWORKS Design Drawings》編譯而成的書籍,本書著重於介紹使用SOLIDWORKS軟體建立工程圖和平面圖的基本方法和相關技術。
本套教材不但保留了英文原版教材精華和風格基礎外,同時也按照台灣讀者的閱讀習慣進行了編譯審校,最適合企業工程設計人員和學校相關專業師生使用。
作者簡介
陳超祥 先生
現任DS SOLIDWORKS公司亞太地區高級技術總監
陳超祥先生畢業於香港理工大學機械工程系,後獲英國華威大學製造資訊工程碩士及香港理工大學工業及系統工程博士學位。多年來,陳超祥先生致力於機械設計和CAD技術應用的研究,曾發表技術文章二十餘篇,擁有多個國際專業組織的專業資格,是中國機械工程學會機械設計分會委員。陳超祥先生曾參與歐洲航天局「獵犬2號」火星探險專案,是取樣器4位發明者之一,擁有美國發明專利(US Patent 6, 837, 312)。
戴瑞華 先生
現任達索系統大中華區技術諮詢部SOLIDWORKS技術總監
戴瑞華先生擁有在機械行業25年以上的工作經驗,之前曾服務於多家企業,主要負責設備、產品和模具,以及工裝夾具的開發和設計。其本人酷愛3D CAD技術,從2001年開始接觸三維設計軟體並成為主流3D CAD SOLIDWORKS的軟體應用工程師,先後為企業和SOLIDWORKS社群培訓了成百上千的工程師;同時他利用自己多年的企業研發設計經驗總結出如何在中國的製造企業成功應用3D CAD技術的最佳實踐方法,幫助眾多企業從2D設計平順地過渡到3D設計,為企業的資訊化與數位化建設奠定了扎實的基礎。
戴瑞華先生於2005年3月加盟DS SOLIDWORKS公司,現負責SOLIDWORKS解決方案在大中華地區的技術培訓、支援、實施、服務及推廣等,實作經驗豐富。其本人一直宣導企業構建以三維模型為中心的面向創新的研發設計管理平臺、實現並普及數位化設計與數位化製造,為中國企業最終走向智慧設計與智慧製造進行著不懈的努力與奮鬥。
戴瑞華先生曾於1996年被評為南昌市「十佳青年」,於2002年3月作為研修生赴日本學習「五金模具設計與加工」,於2004年5月作為輸入內地人才計畫赴香港工作。
目錄大綱
第01章 工程圖回顧
1.1 基礎回顧
1.2 工程圖系統選項
1.3 開始一個新工程圖
1.4 視圖調色盤與模型視角
1.5 細部技巧
1.6 剖面視圖
1.7 細部放大圖
1.8 移動工程視圖
1.9 移動尺寸
1.10 中心符號線與中心線
1.11 共用模型
1.12 組合件工程圖回顧
1.13 新增圖頁
1.14 標準三視圖
練習1-1 簡單零件
練習1-2 工程視圖
練習1-3 剖面除料線選項
練習1-4 移轉剖面
練習1-5 組合件視圖
練習1-6 加入註記
第02章 認識工程圖範本
2.1 工程圖文件組成
2.2 工程圖文件
2.3 工程圖頁
2.4 圖頁格式
2.5 了解工程圖範本
2.6 工程圖範本的設計策略
2.7 設計工程圖範本
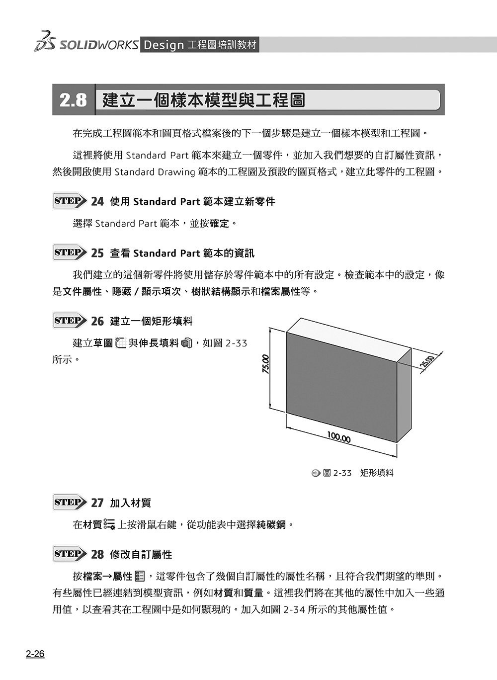
2.8 建立一個樣本模型與工程圖
練習2-1 定義單位
練習2-2 設計模型範本
練習2-3 設計工程圖範本
第03章 自訂圖頁格式
3.1 自訂圖頁格式
練習3-1 自訂圖頁格式
第04章 儲存與測試圖頁格式檔案
4.1 了解圖頁格式屬性
4.2 了解圖頁格式的習性
4.3 儲存圖頁格式
4.4 測試圖頁格式
4.5 測試圖頁格式屬性
練習4-1 儲存並測試圖頁格式
第05章 建立其他圖頁格式與範本
5.1 建立其他圖頁格式
5.2 使用圖頁格式的工程圖範本
5.3 其他工程圖範本項次
5.4 屬性標籤產生器
5.5 屬性文字檔
練習5-1 建立一個新的圖頁格式大小
練習5-2 使用圖頁格式的工程圖範本
練習5-3 預先定義視圖
練習5-4 屬性標籤範本與Properties.txt
第06章 工程視圖的進階選項
6.1 進階工程視圖
6.2 顯示隱藏的邊線
6.3 區域深度剖視圖
6.4 輔助視圖
6.5 旋轉視圖
6.6 裁剪視圖
6.7 了解視圖焦點
6.8 組合件進階視圖
6.9 剖切範圍
6.10 位置替換視圖
6.11 使用模型組態
6.12 自訂視角方位
6.13 調整模型視角
6.14 3D工程視圖
練習6-1 視角練習
練習6-2 輔助視圖
練習6-3 斷裂視圖
練習6-4 加熱器組合件
練習6-5 Pivot Conveyor
練習6-6 Housing
第07章 了解註記視角
7.1 了解註記視角
練習7-1 編輯註記視角
第08章 進階細項工具
8.1 細項工具
8.2 註記視角與模型項次
8.3 參數註解
8.4 尺寸類型
8.5 排列尺寸
8.6 位置標示
練習8-1 細項練習
練習8-2 尺寸類型
練習8-3 連續尺寸
練習8-4 排列尺寸
第09章 使用圖層、樣式與Design Library
9.1 使用圖層
9.2 套用尺寸屬性
9.3 在Design Library中的註記
9.4 旗標註解庫
練習9-1 使用圖層
練習9-2 尺寸樣式
練習9-3 註記與Design Library
第10章 零件表(BOM)進階選項
10.1 SOLIDWORKS中的表格
10.2 零件表屬性
10.3 顯示零件表組合件結構
10.4 修改表格
10.5 過濾零件表欄位
10.6 清除零件表過濾器
10.7 儲存為表格範本
10.8 輸出表格選項
10.9 零件表表格屬性
10.10 零件表零組件選項
10.11 零件號球指示器
練習10-1 零件表
練習10-2 磁性線
11.1 SOLIDWORKS其他表格
11.2 插入鑽孔表格
11.3 分割表格
11.4 使用修訂版表格
11.5 註記導線選項
練習11-1 鑽孔表格
練習11-2 修訂版與設計表格
第12章 其他工程圖工具
12.1 工程圖再利用
12.2 DrawCompare
12.3 SOLIDWORKS Design Checker
12.4 SOLIDWORKS工作排程器
練習12-1 開啟新的參考
練習12-2 另存新檔並選擇新參考
練習12-3 Pack and Go
練習12-4 SOLIDWORKS工作排程器
練習12-5 SOLIDWORKS Design Checker
第13章 效能管理
13.1 效能管理
13.2 效能評估
13.3 細項練習
13.4 系統選項與文件屬性
13.5 開啟舊檔選項
13.6 硬體與效能
13.7 其他考慮事項









