NotebookLM 數位生產力:從資料整合到高效產出的知識工作術,打造你的 AI 思考特助
許恆修 著
商品描述
NotebookLM已經徹底顛覆你的學習及工作方式,只要提供你的資料、筆記、影音、PDF,NotebookLM就能實現高準確性的專屬知識庫
NotebookLM可增加你的資料消化力及生產力,高效產出知識,大幅提升你的時間價值
【專業推薦】
在生成式 AI 工具百花齊放的今天,多數人談的是「會不會用」,而恆修這本書談的卻是「如何用得有結構」。我從書中章節看見,本書非單純介紹功能,而是示範一種思考框架:如何把影音、文件、規格書等不同型態的資料,轉化為可對話、可驗證、可再生產的知識資產。
─ 賴毓敏,台灣先進智慧公司AI科學家
這不只是一本工具書,它是幫你實現「知能轉換」的實戰手冊。書中深度拆解Google最強大腦NotebookLM,帶你親歷從「獲取資訊」到「知識紅利」的驚人轉變。我最推薦許恆修這本書的價值在於「駕馭」AI而非「倚賴」AI,當我們進入AI新大陸時,要拋開框架(舊地圖),開啟探索雷達(新眼光),才能享用AI帶來一切新奇、豐盛的果實。
─ 沈秉文,AI University產學實習生計畫發起人
「不要被資訊宰制,而是我們人類要宰制資訊」,作者在本作的每個步驟與方法論之間,都在反覆體現認知升級前後的不同,讀者們學會如何有架構地操作NotebookLM,其實只是順便,各位在不知不覺中已經用尖端技術在認知套利、改善生活品質,就是本作的價值所在。
─ 鮑聖文,THXLAB架構師
這是一本從資料整合到高效產出的必備指南,如果你也和我一樣,在巨量資訊與時間壓縮中掙扎,渴望找回專業成長的節奏,我誠摯推薦您閱讀這本書。
─ 朱雅靖,生生優動文山運動物理治療所院長
【內容簡介】
♚AI工具活用術大集合!
| 個人筆記 | 語音摘要 | 影片摘要 | 資料篩選 | 素材彙整 | 製作資料 |
| 重點整理 | 資訊圖表 | 共享資訊 | 企劃報告 | 簡報生成 | 內容分析 |
| 翻譯閱讀 | 自我檢測 | 規格比較 | 會議紀錄 | 高效決策 | 知識存取 |
我們身處一個不缺資訊,卻極度缺乏「消化力」的時代。你的雲端硬碟裡,是不是也躺著幾十份下載了、卻從未打開的PDF?瀏覽器書籤裡是不是存滿了「有空再看」的YouTube教學?我們每天被巨量的會議紀錄與外文規格書追著跑,日復一日按下「儲存」鍵,卻從未真正消化,於是囤積的速度越快,焦慮就越深,甚至吃掉了你晚間與週末的休息時間。本書將帶你打破「收藏即遺忘」的無限迴圈,教你如何讓AI負責消化資料,替你處理繁雜的行政規章、外文財報與雜亂企劃,而你負責產出洞見與準時下班。
✪AI使用者:追求AI時代新工作術的人,NotebookLM讓你提早完成工作,準時下班。
✪決策分析者:PM、主管、業務等需要分析各項環節的人,使用NotebookLM分析會議紀錄、競品報告與產業資料,5分鐘就能摘要重點、產出方案與簡報。
✪資訊整理者:研究員、法務、分析師等需要大量閱讀文獻、逐字稿、法條、財報的人,NotebookLM幫你把堆積如山的資料,變成一個可以隨時對話、隨時呼叫、找出問題的知識庫。
✪自我升級者:想用碎片時間換取真正成長的工作者與學習者,NotebookLM幫你把以往收藏的課程、影片、文章轉變成個人知識庫,成為你的知識夥伴,轉化為你的知識能力。
作者簡介
許恆修
畢業於美國喬治亞大學電腦科學研究所,專注於人工智慧與軟體開發技術的深度整合應用,長年致力於推動AI技術在產學界的知識傳承與實務落實。現任喬泰科技資深AI研究員,曾任微光國際軟體架構師以及逢甲大學創能學院業界講師,在逢甲大學的講台上,用最貼近學習者的語言,為數百名學生開啟通往技術世界的大門。這種雙重身分讓作者能將抽象的理論與具體的應用緊密結合,幫助學員建立紮實的基礎。過去多年,作者曾主導多項AI專案在企業與教育機構的導入應用,在跨領域技術整合與教學推廣上累積深厚的實務經驗。
【作者經歷】
✪喬泰科技股份有限公司 資深AI研究員
✪微光國際 軟體架構師
✪逢甲大學 業界講師
✪工研院 專業講師
目錄大綱
|Chapter 00| 如何使用本書練習教材
【Part 01 新手村篇:基本操作】
|Chapter 01| NotebookLM簡介與價值
1.1 什麼是NotebookLM?
1.2 起源:從Project Tailwind到NotebookLM
1.3 為什麼是現在?
1.4 誰最需要NotebookLM?
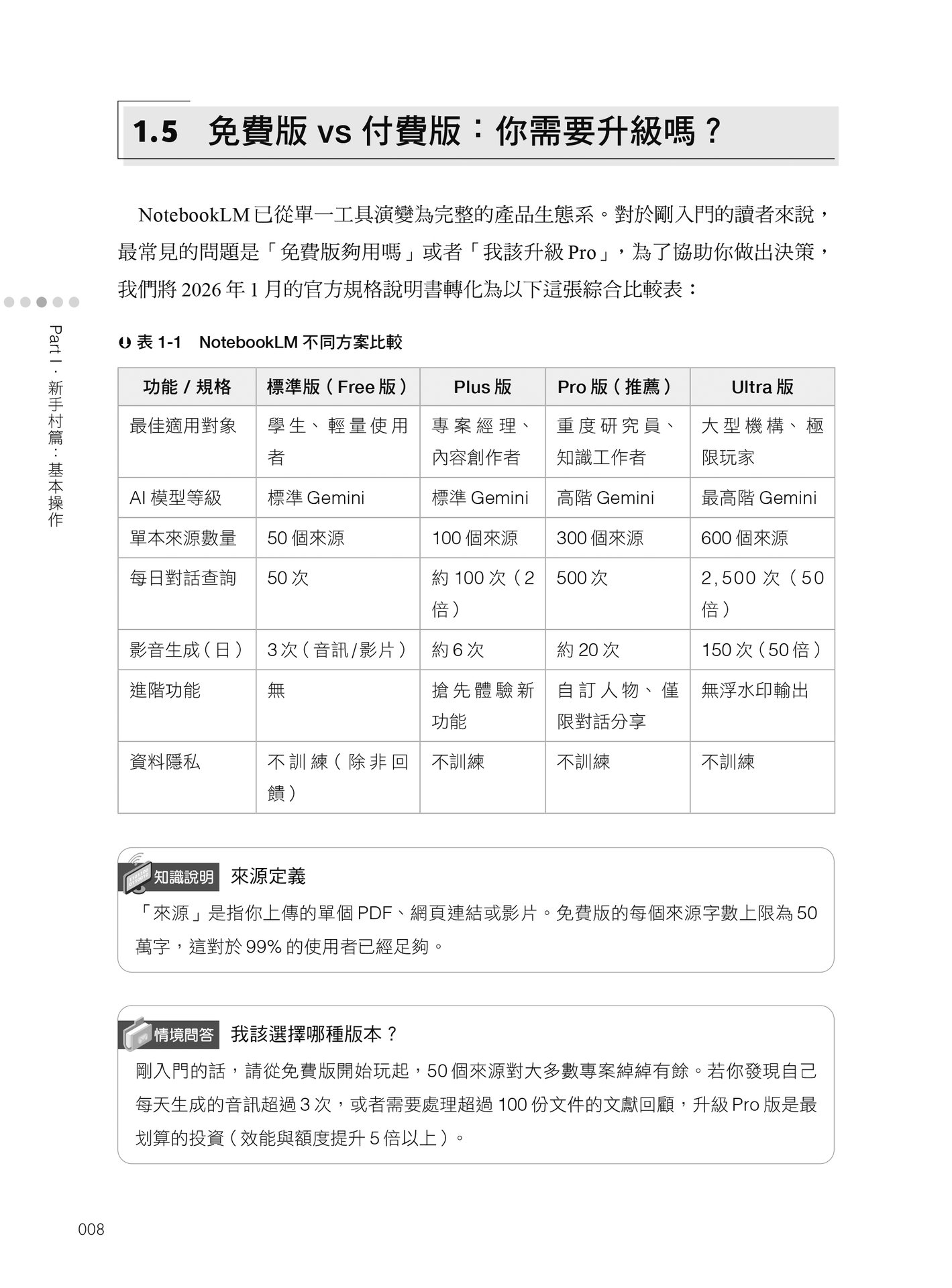
1.5 免費版 vs 付費版:你需要升級嗎?
|Chapter 02| NotebookLM著作權
2.1 AI生成內容擁有權是你的還是公有領域?
2.2 請注意著作權問題
2.3 隱私與資料安全
|Chapter 03| 初探筆記本:從體驗範例到建立個人專案
3.1 體驗官方範例
3.2 建立個人筆記本
|Chapter 04| 筆記本介面構成全攻略
4.1 確認介面區域的職責
4.2 顯示 / 隱藏面板
4.3 回到首頁
|Chapter 05| 語音摘要:一段Podcast幾分鐘的時間
5.1 為什麼需要語音摘要?
5.2 製作語音摘要
5.3 沉浸式學習:播放與調整
5.4 變更播放速度
5.5 自訂語音摘要的進階設定
【Part 02 核心篇:拓展邊界與深度對話】
|Chapter 06| 影音匯入:讓YouTube影片成為知識庫
6.1 為什麼需要匯入YouTube影片?
6.2 顯示新增資料來源的畫面
6.3 將YouTube 影片轉化為文字來源
6.4 深度導覽與連結確認
6.5 應用場景:影音知識的煉金術
|Chapter 07| 深度搜尋:不單靠上傳資料,啟動AI網路檢索,補足知識盲區
7.1 為什麼需要AI網路檢索?
7.2 Fast Research:快速建構資訊基礎
7.3 Deep Research:深度洞察的智慧助手
7.4 來源整理與除錯
7.5 應用場景:引入知識至筆記本
|Chapter 08| 對話:讓閱讀變成一場有溫度的交流
8.1 走進對話核心:NotebookLM的回覆邏輯
8.2 訂製你的交流頻率:對話風格設定
8.3 啟動對話:善用系統建議的提示詞
8.4 精準提問:輸入提示詞
|Chapter 09| 記事:保存你的靈感
9.1 為什麼需要記事功能?
9.2 將對話回覆另存為記事
9.3 撰寫新記事
9.4 將筆記轉換資料來源,形成知識飛輪
9.5 應用場景:聚焦累積筆記
【Part 03 工作室篇:從輸入筆記到輸出資產】
|Chapter 10| 影片摘要:文字抓不到重點,一鍵生成動態解說影片,看片比讀書快十倍
10.1 為什麼需要影片摘要?
10.2 點擊即產出,一鍵生成影片摘要
10.3 影片播放器操作
10.4 自訂影片摘要
10.5 分享影片摘要
10.6 場景延伸:將影片摘要導入至你的工作流
|Chapter 11| 心智圖:主題關聯混亂理不清,繪製層級架構,瞬間看懂知識全貌
11.1 為什麼需要心智圖?
11.2 什麼是心智圖?
11.3 實操心智圖
11.4 確認心智圖的內容
11.5 生成節點的詳細解析文章
11.6 應用場景:視覺化思考的力量
|Chapter 12| 資訊圖表:資料概念沒人看,拯救美編苦手,秒出設計精美的視覺摘要
12.1 為什麼需要資訊圖表?
12.2 點擊即產出,建立第一張資訊圖表
12.3 自訂資訊圖表,針對不同對象調整風格
12.4 分享資訊圖表,將洞察傳遞出去
12.5 應用場景:知識具象化
13.1 為什麼需要一鍵產生簡報?
13.2 快速生成:從研究成果到專業投影片
13.3 深度自訂,為不同受眾訂製溝通風格
13.4 分享簡報,將影響力延伸至台下
13.5 應用場景:提案、研究、備課不再難
|Chapter 14| 報告:碎片資訊寫不成文章時,一鍵生成提案,終結你的寫作焦慮
14.1 為什麼需要報告?
14.2 報告生成的入口與格式選取
14.3 深度訂製,透過提示詞賦予報告靈魂
14.4 情境化的建議格式
14.5 應用場景:從被動閱讀到主動產出
|Chapter 15| 學習卡:背了就忘,用AI萃取知識重點,成為你的學習助手
15.1 為什麼需要學習卡?
15.2 啟動你的學習程序
15.3 善用學習卡深化記憶
15.4 針對對象與場景打造考卷
15.5 分享生成卡片
15.6 應用場景:促進主動式學習
|Chapter 16| 測驗:不知懂多少,用AI自我驗收學習成效
16.1 為什麼需要測驗?
16.2 一鍵產生考卷
16.3 測驗功能的操作與回饋
16.4 自定義測驗:打造高品質的專屬試卷
16.5 應用場景:模擬考場
|Chapter 17| 資料表:規格、財報比對超煩躁,用AI提取關鍵資料,合成可匯出表格
17.1 為什麼需要資料表?
17.2 啟動生成資料表,讓混亂瞬間有序
17.3 自定義資料表深度,打造你專屬的資訊架構
17.4 跨平台應用:匯出至Google Sheets
17.5 應用場景
【Part 04 團隊篇:協作與資訊共享】
|Chapter 18| 利用筆記本共享資訊來建立團隊知識庫
18.1 為什麼你應該嘗試共享筆記本?
18.2 透過電子郵件指定共用者
18.3 設定存取權限:檢視者與編輯者
18.4 利用公開連結進行廣泛傳播
18.5 了解共享功能的適用範圍與限制
18.6 小結:從個人筆記走向團體智慧
|Chapter 19| 共享筆記本,發送邀請導覽
19.1 發送共享筆記本邀請
19.2 受邀者確認已共享的筆記本
19.3 瀏覽已共享的筆記本
19.4 快速識別權限狀態:私有、共用與公開
19.5 小結:從個人研究邁向團隊協作的起點
|Chapter 20| 變更共享者權限
20.1 賦予使用者編輯權限
20.2 確認編輯權限
20.3 小結:啟動集體智慧的權限轉型
|Chapter 21| 刪除共享使用者
21.1 刪除使用者存取權限
21.2 確認已刪除存取權限
21.3 小結:完善團隊資訊安全的最後一哩路
【Part 05 生活整理篇:生活場景的資訊降維術】
|Chapter 22| 請領租屋補助,用AI幫你做資格預審
22.1 行政手續規則繁多,讀起來腦細胞死一半
22.2 確認手上素材
22.3 確認是否符合資格
22.4 補助時程梳理
22.5 小結:目前也有AI 不擅長的事
|Chapter 23| 想換新機又怕買錯,兩國規格書一鍵比對
23.1 要去日本玩,想買的電器可在台灣用嗎?
23.2 確認手上素材
23.3 規格翻譯
23.4 製作規格比較表
23.5 自媒體素材生成
23.6 小結:跨語言文件統整
|Chapter 24| 將15分鐘的Steve Jobs演講轉化為個人行動指南
24.1 不想再次浪費經典的演講
24.2 確認手上素材
24.3 進行結構拆解
24.4 進階語言學習應用
24.5 產出社群媒體素材
24.6 小結:提供想要有效率的人
|Chapter 25| 揪團旅遊不再當保母,朋友問題一鍵回答
25.1 為什麼大家都不看群組記事本?
25.2 確認手上素材
25.3 整合行程,生成懶人包表格
25.4 擔任客服,回答刁鑽問題
25.5 製作分工檢核表,責任外包
25.6 小結:奪回旅行的樂趣
【Part 06 商務效率篇:駕馭混亂的資訊】
|Chapter 26| 將500頁產業白皮書變成通勤路上的播客
26.1 明早突然要交報告,怎麼辦?
26.2 確認手上素材
26.3 一鍵製作客製化節目
26.4 製作專有名詞表
26.5 生成簡報大綱
26.6 小結:活用在自己的工作流程
|Chapter 27| 接手專案太崩潰,用AI生成分類檔案目錄
27.1 前輩走得瀟灑,留下的資料夾卻像個迷宮
27.2 確認手上素材
27.3 貼標與檔名重構
27.4 製作交接導覽
27.5 小結:學到的過程總結
|Chapter 28| 新舊制並行好混亂,讓AI判讀過渡期規則
28.1 公司制度新舊制切換,最新規定是什麼?
28.2 確認手上素材
28.3 確認目前補助方式
28.4 生成懶人包
28.5 小結:AI總結過程心得
|Chapter 29| 搞定人多嘴雜的意見,用AI統整企劃書
29.1 各持己見的大家,夾在中間的我
29.2 確認手上素材
29.3 衝突盤點
29.4 尋求共識
29.5 自動改寫
29.6 小結:從戰場到共識
|Chapter 30| 用AI聽見問卷海裡那些被無視的真實心聲
30.1 整理顧客的心聲,實屬心累
30.2 確認手上素材
30.3 詢問活動的成功要因
30.4 詢問改善方向,轉化抱怨為行動
30.5 找出新商機
30.6 小結:傾聽資料背後的聲音
【Part 07 學習複利篇:練成帶得走的即戰力】
|Chapter 31| 如何客觀地評估自己的報告
31.1 明明完成了自己的報告,卻總覺得不安
31.2 確認手上素材
31.3 確認資料中不足的部分
31.4 針對反對意見提出對策
31.5 小結:上場前先預習,讓提問變成你的加分題
|Chapter 32| 看YouTube學英文總是過目就忘,把英文影片轉化為個人學習教材
32.1 聽得懂大概,卻講不出細節
32.2 確認手上素材
32.3 影片重點摘要
32.4 生成單字閃卡
32.5 資訊圖表功能:重點單字使用時機
32.6 報告功能:閱讀理解測驗
32.7 對話功能:克漏字情境題
32.8 小結:從大量知識中測驗理解程度
|Chapter 33| 將冷冰冰的規格表轉化為爆款行銷素材的視覺提案術
33.1 客戶要的是體驗,而不是參數
33.2 確認手上素材
33.3 從規格找場景
33.4 產生插圖構想
33.5 產生資訊圖表點子
33.6 小結:懂資料更懂人性
|Chapter 34| 讓馬基維利與老子為你辯論現代職場生存之道
34.1 書都讀過,但用不出來
34.2 確認手上素材
34.3 請出古人對話
34.4 古人雲端對打
34.5 提煉洞察
34.6 小結:讓經典不再沉睡









