駭客的 Linux 基礎入門必修課, 2/e (Linux Basics for Hackers : Getting Started with Networking, Scripting, and Security in Kali, 2/e)
OccupyTheWeb 著 賴屹民 譯
- 出版商: 碁峰資訊
- 出版日期: 2026-02-25
- 定價: $520
- 售價: 7.9 折 $410
- 語言: 繁體中文
- 頁數: 264
- ISBN: 6264252832
- ISBN-13: 9786264252836
-
相關分類:
kali-linux
- 此書翻譯自: Linux Basics for Hackers : Getting Started with Networking, Scripting, and Security in Kali, 2/e (Paperback)
尚未上市,歡迎預購
商品描述
想要成為駭客嗎?你的起點就在這裡!
如果你打算踏上駭客攻擊、資訊安全,與滲透測試這條令人興奮的旅途,這是絕佳的入門書。你將使用Kali Linux這套專為數位鑑識與滲透測試而設計的作業系統來學習Linux的基本用法,並掌握操控Linux環境所需的各種工具與技巧。
首先,本書將帶你在虛擬機器上安裝Kali,並介紹基本的Linux概念,接下來會深入介紹更廣泛的Linux主題,包括文字操作、檔案控制、目錄權限,以及處理使用者環境變數等,然後探討基本的駭客攻擊觀念,例如安全性與匿名性,並教你使用bash和Python來撰寫腳本。
本書提供實用的教學與練習題來提升並測驗你的技能,內容包括:
.修改網路資訊和操作journalctl記錄工具來掩蓋行蹤。
.撰寫工具以掃描網路連線,並連接與監聽無線網路。
• 使用Tor、proxy(代理伺服器)、VPN和加密電子郵件來掩護你的網路行動。
• 編寫bash腳本,在IP位址範圍內尋找潛在攻擊目標。
• 使用MySQL、Apache網頁伺服器和OpenSSH等服務,以及利用它們來發動攻擊。
• 設計自己的駭客攻擊工具,例如遠端監視器和密碼破解程式。
★ 第二版新增內容 ★
為因應Kali與Linux的最新變化,我們在第二版加入更安全的root權限使用方法、更新Bluetooth與Linux記錄功能,並新增一章探討在資安領域中使用AI的建議。
駭客技術十分複雜,一窺堂奧的道路並非只有一條,何不讓本書成為你的起點!
作者簡介
OccupyTheWeb是一位資訊安全顧問、鑑識調查人員及培訓師,擁有超過20年的業界經驗。他經營駭客培訓網站Hackers Arise(hackers-arise.com),並為美國軍方、國防部承包商與聯邦政府機構人員提供資訊安全與駭客攻擊技術的訓練課程。
目錄大綱
前言
致謝
序章
本書內容介紹
什麼是道德駭客攻擊?
為什麼駭客使用 Linux?
下載 Kali Linux
虛擬機器
設定你的虛擬機器
設定 Kali
透過 Windows Subsystem for Linux 安裝 Kali
第1章 千里之行,始於足下
入門術語與概念
Kali 導覽
Linux 的基本命令
找東西
修改檔案和目錄
開始把玩!
Exercises
第2章 文字操作
查看檔案
使用 grep 來過濾文字
使用 sed 來尋找文字與取代文字
使用 more 和 less 來查看檔案
總結
Exercises
第3章 分析與管理網路
使用 ifconfig 來分析網路
使用 netstat 和 ss 來查看網路統計數據
使用 iwconfig 來檢查無線網路設備
更改你的網路資訊
操作網域名稱系統
總結
Exercises
第4章 新增與移除軟體
使用 apt 來管理軟體
將套件庫加入你的 sources.list 檔案
使用 GUI 安裝工具
使用 git 來安裝軟體
總結
Exercises
第5章 控制檔案和目錄的權限
不同類型的使用者
授予權限
檢查權限
變更權限
使用遮罩來設定更安全的預設權限
特殊權限
總結
Exercises
第6章 程序管理
查看程序
管理程序
安排程序的執行時間
總結
Exercises
第7章 管理使用者的環境變數
將預設 shell 改為 bash
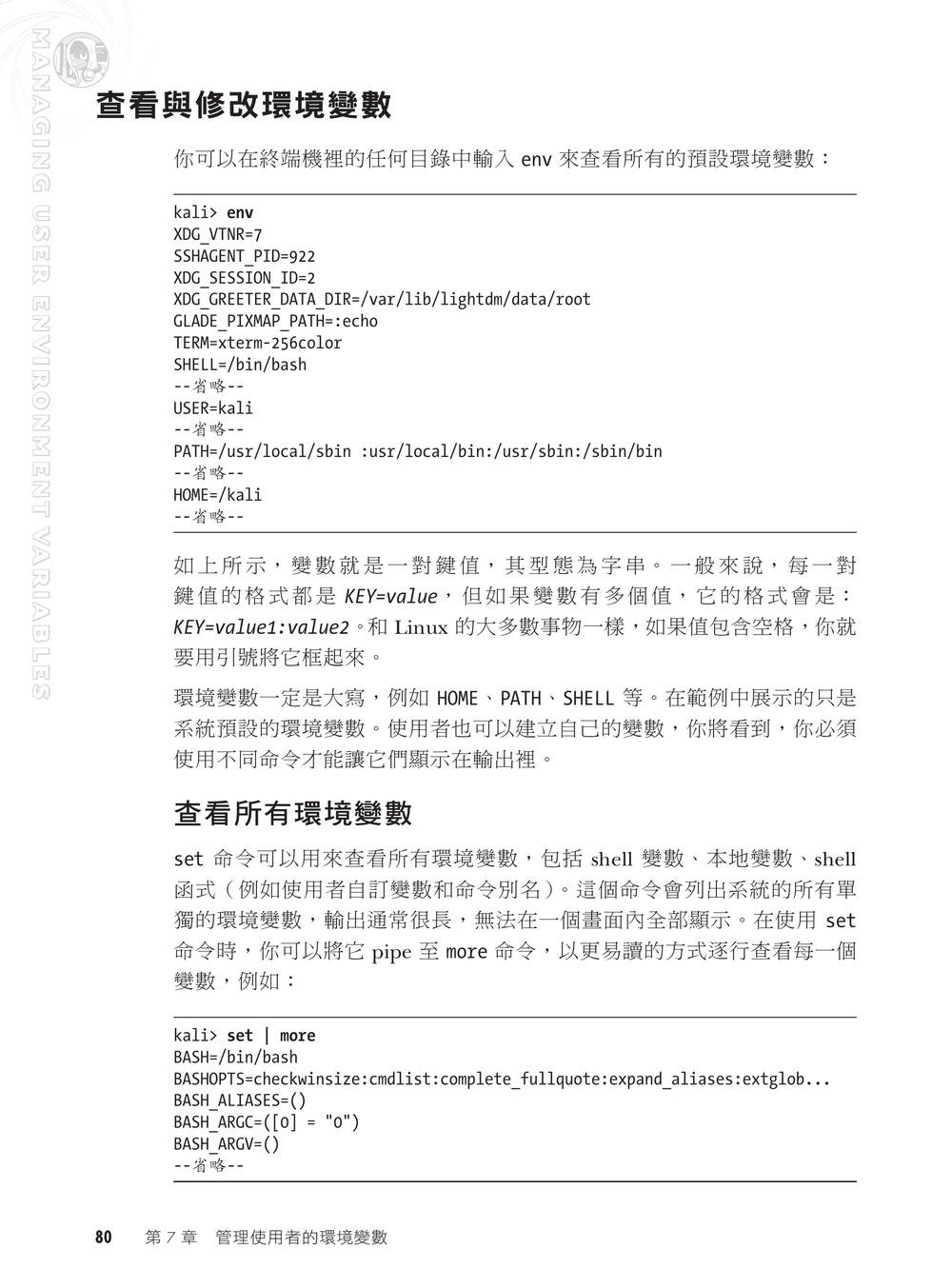
查看與修改環境變數
變更你的 shell 提示字元
變更你的 PATH
建立自訂變數
總結
Exercises
第8章 撰寫 bash 腳本
bash 快速入門
你的第一個腳本:「Hello, Hackers-Arise!」
你的第一個駭客腳本:掃描開放的連接埠
常用的內建 Bash 命令
總結
Exercises
第9章 壓縮與封存
什麼是壓縮?
將檔案打包成 tar
壓縮檔案
為儲存設備建立逐位元複本或實體複本
總結
Exercises
第10章 管理檔案系統與儲存設備
設備目錄 /dev
掛載與卸除
監視檔案系統
總結
Exercises
第11章 記錄(logging)系統
journalctl 工具
紀錄的優先權與設施
journalctl 查詢
利用 journalctl 來掩蓋你的蹤跡
關閉記錄功能
總結
Exercises
第12章 使用和惡意利用服務
啟動、停止和重新啟動服務
使用 Apache 網頁伺服器來建立 HTTP 伺服器
OpenSSH 與 Raspberry Spy Pi
從 MySQL/MariaDB 中擷取資訊
總結
Exercises
第13章 安全與匿名
網際網路如何洩漏我們的資訊
The Onion Router 系統
proxy(代理伺服器)
虛擬私人網路(VPN)
加密電子郵件
總結
Exercises
第14章 瞭解與檢查無線網路
Wi-Fi 網路
使用 aircrack-ng 進行 Wi-Fi 偵察
偵測與連接藍牙
總結
Exercises
第15章 管理 Linux 的 kernel 與可載入的 kernel 模組
什麼是 kernel 模組?
檢查 kernel 版本
使用 sysctl 來微調 kernel
管理 kernel 模組
總結
Exercises
第16章 使用工作排程來自動執行任務
安排事件或工作自動執行
使用 rc 腳本,在開機時執行工作
使用 GUI 來讓服務在開機時自動執行
總結
Exercises
第17章 寫給駭客的Python 腳本設計入門
新增 Python 模組
開始撰寫 Python 腳本
串列
模組
物件導向程式設計(OOP)
在 Python 中的網路通訊
字典、控制陳述式,與迴圈
改進我們的駭客腳本
例外處理與密碼破解器
總結
Exercises
第18章 寫給駭客的人工智慧知識
協作是關鍵所在
AI 領域的主要玩家
在資安中使用 AI
利用 AI 執行社交工程攻擊
使用 AI 來撰寫 Bash 腳本
總結
Exercises








