不再是 ChatBot - 最新 AI Agent 代理建構

凌峰 著

  • 不再是 ChatBot - 最新 AI Agent 代理建構-preview-1
  • 不再是 ChatBot - 最新 AI Agent 代理建構-preview-2
  • 不再是 ChatBot - 最新 AI Agent 代理建構-preview-3
  • 不再是 ChatBot - 最新 AI Agent 代理建構-preview-4
  • 不再是 ChatBot - 最新 AI Agent 代理建構-preview-5
  • 不再是 ChatBot - 最新 AI Agent 代理建構-preview-6
  • 不再是 ChatBot - 最新 AI Agent 代理建構-preview-7
  • 不再是 ChatBot - 最新 AI Agent 代理建構-preview-8
不再是 ChatBot - 最新 AI Agent 代理建構-preview-1

買這商品的人也買了...

商品描述

【書籍特點】

系統解析大語言模型與智慧體的結合機制

★建立智慧體的感知、決策與執行架構

★實作上下文管理與記憶模組的核心技術

★整合向量資料庫與RESTful API進行知識擴充

★使用LangChain實現多步驟推理與任務自動化

★運用LlamaIndex建構可查詢的智慧知識庫

★透過OpenAI API快速搭建可用的智慧體原型

★實作出行訂票與語言翻譯等實用智慧應用

★處理郵件、自動回覆與多工佇列管理技術

★開發具備履歷解析與面試評估功能的智慧體

★建立個性化推薦系統與使用者行為預測模型

★開發支援多語言、長上下文的智慧寫作工具

★實現智慧客服中的對話管理與語義理解模組

★涵蓋從需求分析到部署上線的完整開發流程

 

【內容簡介】

本書針對AI Agent開發的實際需求,從大語言模型的語言理解能力出發,說明智慧體的核心組成與開發架構,涵蓋記憶模組設計、上下文管理、語義查詢與任務執行等技術關鍵。內容橫跨LangChainLlamaIndex、向量資料庫整合與OpenAI API實作,並透過郵件回覆、論文潤色、出行訂票與智慧客服等案例呈現LLM應用落地的完整流程。相較於僅介紹語言模型的入門書籍,本書更強調工具鏈的組合與系統層次的實現方式,適合需要從01實作智慧體應用的工程師與技術決策者。從開發環境設定、模組設計到部署測試,皆提供具體步驟與實戰細節,是整合語言模型與企業應用場景的實用參考架構。

作者簡介

凌峰 博士

目前就職於某985高校,長期從事機器學習、人工智慧、電腦視覺與大模型領域的研發與教學,在模型優化、訓練加速、資料驅動演算法開發等方面有深刻見解,參與並主導多項相關科研專案。

目錄大綱

第一部分 初窺代理

1 何為代理

1.1 代理的定義與組成

1.1.1 代理的基本概念與特點

1.1.2 代理的核心組件與架構

1.1.3 代理的開發流程與實施方法

1.1.4 代理在實際應用中的執行模式

1.2 代理與大語言模型的關係

1.2.1 大語言模型如何賦能代理

1.2.2 代理與大語言模型的整合方式

1.2.3 大語言模型如何提升代理的使用者體驗

1.2.4 大語言模型的局限性與代理的應對策略

1.3 代理的類型與應用領域

1.3.1 按功能分類的代理類型

1.3.2 代理在不同領域中的典型應用

1.3.3 多代理系統與分散式任務執行

1.4 本章小結

1.5 思考題

 

2 大模型驅動的Agent 技術框架

2.1 大語言模型(LLM)在代理中的核心作用

2.1.1 LLM 的自然語言理解與生成能力

2.1.2 LLM 賦能代理的知識推理能力

2.1.3 持續學習與動態更新的代理建構

2.1.4 多語言支援與跨文化互動的實現

2.2 Agent 技術框架的結構與關鍵模組

2.2.1 感知、決策、執行:Agent 的三層結構解析

2.2.2 上下文管理與記憶模組的整合設計

2.3 代理與API、向量資料庫的無縫整合

2.3.1 代理與RESTful API 的整合方法

2.3.2 向量資料庫在語義檢索中的作用

2.4 常見框架與開發者平臺:ReActHugging Face LangChain

2.4.1 ReAct 框架的核心思想與應用場景

2.4.2 Hugging Face 平臺與模型管理

2.4.3 LangChain 在複雜任務中的應用

2.5 本章小結

2.6 思考題

 

3 LangChain 打造全能代理

3.1 LangChain 的核心組件與功能介紹

3.1.1 鏈式邏輯與任務分解機制

3.1.2 資料流程管理與上下文傳遞

3.1.3 整合LLM 進行推理與生成

3.1.4 回呼與即時監控功能

3.2 使用LangChain 實現多步驟推理和任務自動化

3.2.1 任務分解與模組化設計

3.2.2 條件推理與決策鏈條建構

3.2.3 任務自動化與觸發機制

3.2.4 任務鏈的最佳化與性能提升

3.3 如何整合外部資料來源與工具

3.3.1 整合資料庫與向量儲存

3.3.2 API 呼叫與外部系統集成

3.3.3 檔案與文件處理模組的整合

3.3.4 物聯網與邊緣裝置的整合方案

3.4 建構具備記憶能力的對話系統

3.4.1 短期記憶與上下文管理的實現

3.4.2 長期記憶模組的設計與實現

3.4.3 多輪對話系統中的記憶最佳化

3.4.4 應對複雜對話場景中的挑戰

3.5 基於LangChain 建構一個代理模型

3.6 本章小結

3.7 思考題

 

4 LlamaIndex 賦能代理應用

4.1 LlamaIndex 的架構與索引機制解析

4.1.1 資料索引的基本原理與關鍵演算法

4.1.2 支援高效查詢的倒排索引設計

4.1.3 LlamaIndex 與向量資料庫的整合方案

4.2 如何將非結構化資料轉為代理知識庫

4.2.1 文字解析與自然語言處理技術的應用

4.2.2 資料清洗與格式標準化流程設計

4.2.3 透過LlamaIndex LangChain 的無縫整合實現知識庫建構

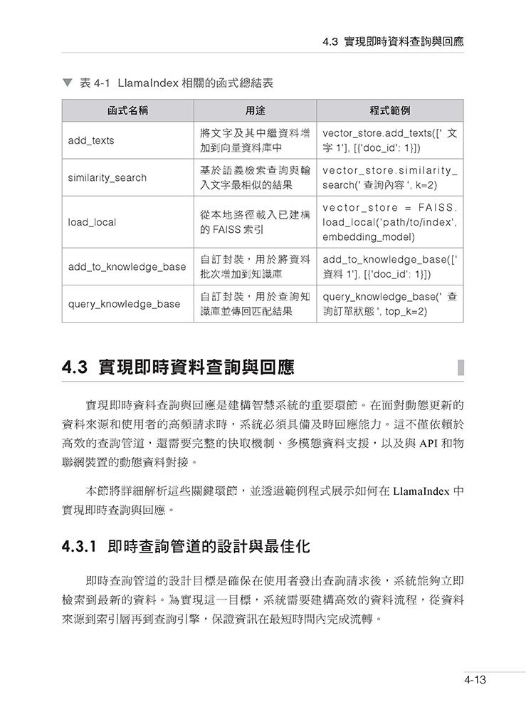
4.3 實現即時資料查詢與回應

4.3.1 即時查詢管道的設計與最佳化

4.3.2 快取機制與查詢性能的提升策略

4.3.3 LlamaIndex 中實現多模態查詢

4.3.4 API 和物聯網裝置的動態資料對接

4.4 本章小結

4.5 思考題

 

5 快速上手代理開發

5.1 代理開發的一般流程

5.1.1 需求分析與功能設計

5.1.2 系統架構與模組劃分

5.1.3 開發與測試的迭代流程

5.2 開發初體驗:利用GPT 線上快速開發代理

5.2.1 利用GPT 線上開發代理

5.2.2 初步體驗:旅行出遊代理

5.2.3 發佈與測試代理原型

5.3 代理初步應用:論文潤色專家

5.3.1 論文潤色的基本流程

5.3.2 配置代理詳細資訊以完成代理開發

5.4 本章小結

5.5 思考題

 

第二部分 代理基礎應用程式開發

6 貼身管家:出行訂票代理

6.1 探索代理:讓程式思考起來

6.1.1 解析LangChain ReAct 的核心思想

6.1.2 代理如何簡化出行訂票流程

6.2 0 1:你的第一位出行幫手

6.2.1 架設開發環境:必備工具與環境配置詳解

6.2.2 代理核心模組解析:程式實現與邏輯設計

6.3 本章小結

6.4 思考題

 

7 智慧翻譯系統的開發與部署

7.1 需求分析與設計規劃

7.1.1 使用者需求與目標定義

7.1.2 多語言支援與術語一致性設計

7.1.3 輸入輸出格式與核心模組規劃

7.2 核心邏輯與程式原理:多語言模型與翻譯演算法詳解

7.2.1 多語言模型的呼叫與上下文保持

7.2.2 翻譯最佳化與錯誤處理機制

7.2.3 Prompt 設計與多輪互動實現

7.3 程式實現與代理整合:從開發到部署的全流程

7.3.1 開發環境配置與API 整合

7.3.2 翻譯系統的程式實現與模組測試

7.3.3 智慧翻譯系統的部署與最佳化

7.4 本章小結

7.5 思考題

 

第三部分 代理深度開發

8 秒回郵件:智慧郵件助理

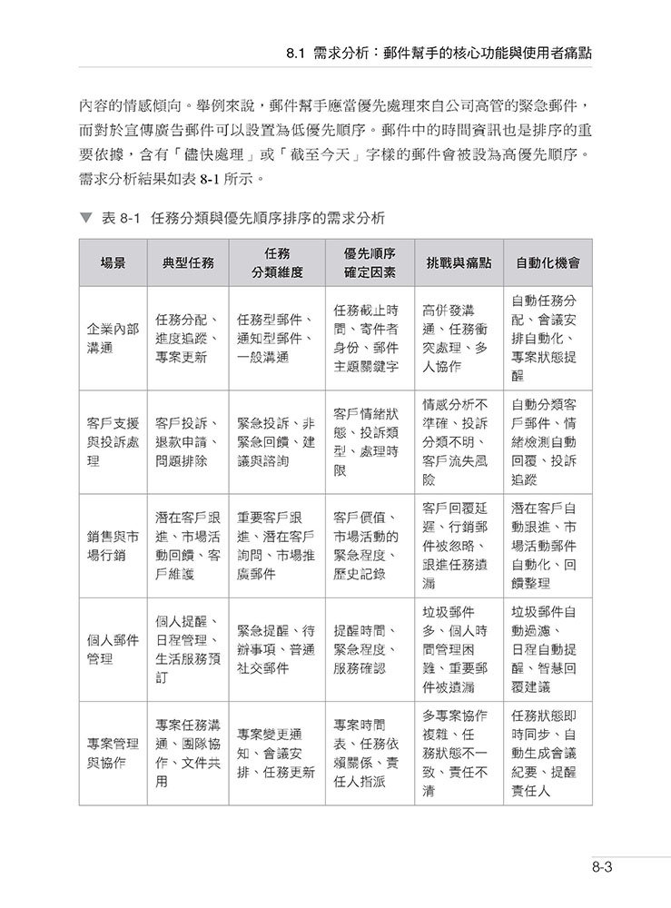
8.1 需求分析:郵件幫手的核心功能與使用者痛點

8.1.1 任務分類與優先順序排序的需求分析

8.1.2 使用者需求的多樣化與場景適應性設計

8.2 實現多工郵件管理的技術架構

8.2.1 非同步任務佇列與高併發處理架構設計

8.2.2 郵件分類與儲存結構的最佳化設計

8.2.3 API 介面與郵件伺服器的無縫整合設計

8.2.4 多使用者管理與許可權控制的實現架構

8.3 整合LLM 處理自然語言郵件回覆

8.3.1 LLM 在多輪對話中的語境保持

8.3.2 客製化與情感分析在郵件回覆中的應用

8.3.3 範本化與自訂敘述生成的實現設計

8.3.4 錯誤處理與異常情況的回覆策略

8.4 客製化最佳化:學習使用者風格的郵件寫作

8.4.1 使用者行為追蹤與語言模型的訓練最佳化

8.4.2 自我調整客製化郵件範本的設計與實現

8.5 本章小結

8.6 思考題

 

9 未來應徵官:智慧面試幫手

9.1 應徵導向的需求分析與系統設計

9.1.1 應徵流程的模組化拆解與系統目標設定

9.1.2 系統架構設計與任務排程策略

9.1.3 使用者管理與許可權控制機制的實現

9.2 NLP 在簡歷解析與匹配中的應用

9.2.1 簡歷解析演算法與文字結構化處理

9.2.2 職位需求分析與簡歷的精準匹配

9.3 面試中的情感與行為分析

9.4 自動化評估與生成候選人的評價報告

9.5 本章小結

9.6 思考題

 

10 客製化推送:智慧推薦系統

10.1 推薦系統的需求分析與資料來源

10.1.1 使用者行為資料的擷取與分析策略

10.1.2 推薦系統中的特徵工程與資料標注

10.2 協作過濾與內容推薦演算法的應用

10.2.1 基於使用者和物品的協作過濾演算法

10.2.2 基於內容的推薦演算法實現

10.2.3 混合推薦系統的設計與實現

10.2.4 演算法最佳化與模型訓練

10.3 本章小結

10.4 思考題

 

11 專業撰稿人:智慧寫作幫手

11.1 需求分析與功能設計

11.1.1 內容生成的應用場景與需求挖掘

11.1.2 多語言支援與語義校準的必要性

11.1.3 客製化寫作與使用者偏好訂製

11.2 模組設計與核心演算法:架設智慧寫作系統的邏輯框架

11.2.1 內容生成與續寫演算法的實現原理

11.2.2 多輪互動與上下文保持策略

11.3 程式實現與系統部署

11.3.1 智慧寫作系統的核心程式實現

11.3.2 API 整合與功能擴充方案

11.3.3 系統部署與性能最佳化

11.4 本章小結

11.5 思考題

 

12 電子商務好幫手:智慧線上客服

12.1 使用者需求與功能設計

12.1.1 電子商務平臺使用者的主要需求與痛點分析

12.1.2 智慧客服的核心功能規劃與模組設計

12.1.3 使用者對話模式與多管道整合方案

12.2 核心演算法與自然語言處理:智慧客服的技術架構

12.2.1 意圖辨識與對話管理:智慧客服的基礎邏輯

12.2.2 多輪對話與上下文保持:實現連貫的使用者互動

12.2.3 演算法與工具選型:自然語言處理與推薦系統的整合

12.3 從程式實現到系統部署:打造可擴充的智慧客服代理

12.3.1 核心程式實現與模組整合

12.3.2 系統測試與性能最佳化策略

12.3.3 系統部署與最佳化:將智慧客服代理投入實際應用

12.4 本章小結

12.5 思考題

最後瀏覽商品 (1)