SOLIDWORKS Design 零件與組合件培訓教材 <2026繁體中文版> SOLIDWORKS Design Essentials
Dassault Systèmes SolidWorks Corp. 著 陳超祥、戴瑞華 主編
相關主題
商品描述
SOLIDWORKS Design零件與組合件培訓教材<2026繁體中文版>是依據DS SOLIDWORKS公司所出版的《SOLIDWORKS Design Essentials》編譯而成的書籍,本書著重於介紹使用SOLIDWORKS軟體建立零件、組合件的基本方法和相關技術,以及產生工程圖的基礎知識。
本套教材不但保留了英文原版教材精華和風格基礎外,同時也按照台灣讀者的閱讀習慣進行了編譯審校,最適合企業工程設計人員和學校相關專業師生使用。
作者簡介
陳超祥 先生
現任DS SOLIDWORKS公司亞太地區高級技術總監
陳超祥先生畢業於香港理工大學機械工程系,後獲英國華威大學製造資訊工程碩士及香港理工大學工業及系統工程博士學位。多年來,陳超祥先生致力於機械設計和CAD技術應用的研究,曾發表技術文章二十餘篇,擁有多個國際專業組織的專業資格,是中國機械工程學會機械設計分會委員。陳超祥先生曾參與歐洲航天局「獵犬2號」火星探險專案,是取樣器4位發明者之一,擁有美國發明專利(US Patent 6, 837, 312)。
戴瑞華 先生
現任達索系統大中華區技術諮詢部SOLIDWORKS技術總監
戴瑞華先生擁有在機械行業25年以上的工作經驗,之前曾服務於多家企業,主要負責設備、產品和模具,以及工裝夾具的開發和設計。其本人酷愛3D CAD技術,從2001年開始接觸三維設計軟體並成為主流3D CAD SOLIDWORKS的軟體應用工程師,先後為企業和SOLIDWORKS社群培訓了成百上千的工程師;同時他利用自己多年的企業研發設計經驗總結出如何在中國的製造企業成功應用3D CAD技術的最佳實踐方法,幫助眾多企業從2D設計平順地過渡到3D設計,為企業的資訊化與數位化建設奠定了扎實的基礎。
戴瑞華先生於2005年3月加盟DS SOLIDWORKS公司,現負責SOLIDWORKS解決方案在大中華地區的技術培訓、支援、實施、服務及推廣等,實作經驗豐富。其本人一直宣導企業構建以三維模型為中心的面向創新的研發設計管理平臺、實現並普及數位化設計與數位化製造,為中國企業最終走向智慧設計與智慧製造進行著不懈的努力與奮鬥。
戴瑞華先生曾於1996年被評為南昌市「十佳青年」,於2002年3月作為研修生赴日本學習「五金模具設計與加工」,於2004年5月作為輸入內地人才計畫赴香港工作。
目錄大綱
第01章 SOLIDWORKS Design基礎與使用者介面
1.1 何謂SOLIDWORKS Design軟體
1.2 設計意圖
1.3 檔案參考
1.4 開啟舊檔與儲存檔案
1.5 SOLIDWORKS Design使用者介面
1.6 CommandManager
第02章 草圖繪製
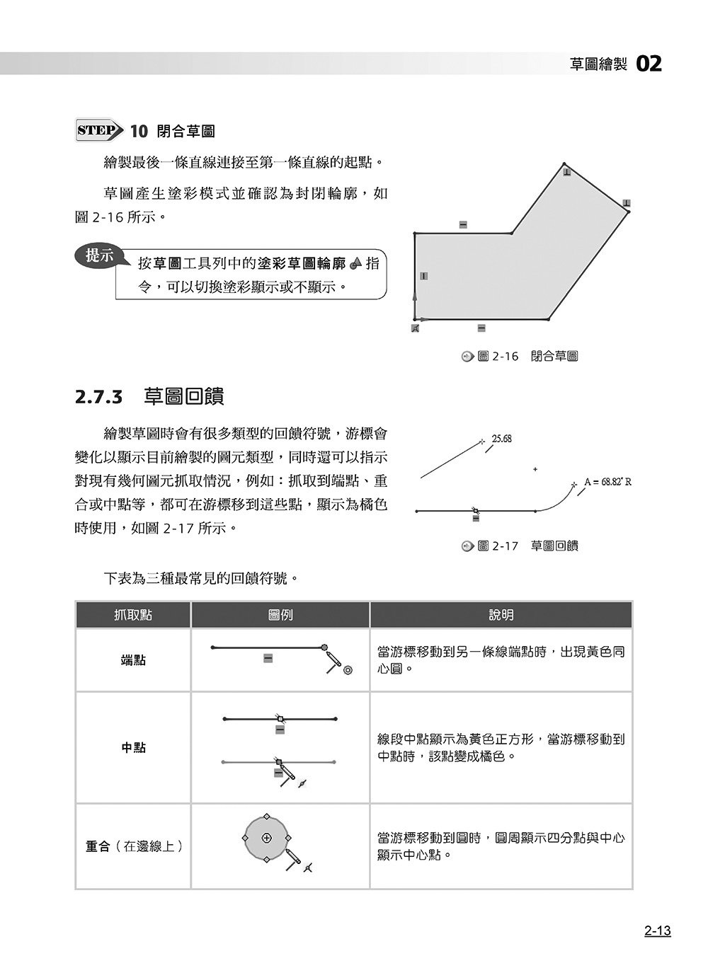
2.1 2D草圖
2.2 過程中的關鍵階段
2.3 儲存檔案
2.4 我們要畫什麼?
2.5 繪製草圖
2.6 草圖圖元
2.7 基本草圖繪製
2.8 草圖繪製規則
2.9 設計意圖
2.10 草圖限制條件
2.11 尺寸標註
2.12 伸長特徵
2.13 共用模型
2.14 草圖指導方針
練習2-1 草圖和伸長1
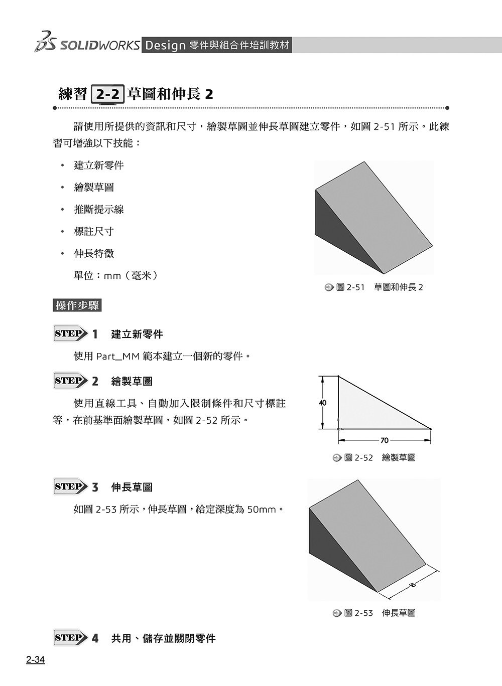
練習2-2 草圖和伸長2
練習2-3 草圖和伸長3
練習2-4 草圖和伸長4
練習2-5 草圖和伸長5
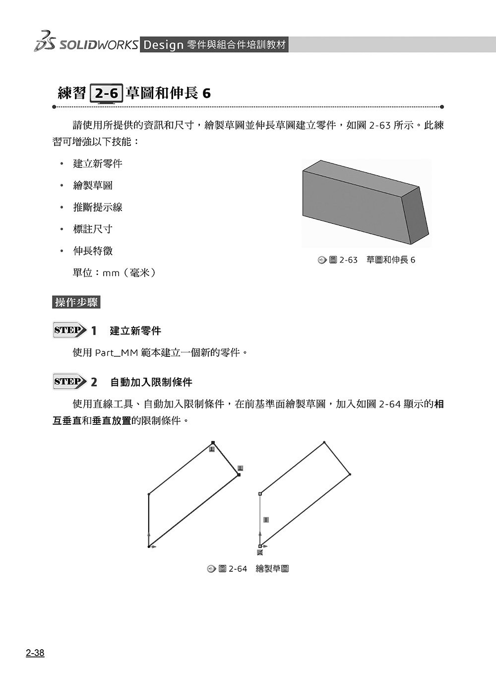
練習2-6 草圖和伸長6
第03章 基本零件建模
3.1 概述
3.2 術語
3.3 選擇最佳輪廓
3.4 選擇草圖平面
3.5 零件的細節
3.6 填料特徵
3.7 在平面上繪製草圖
3.8 除料特徵
3.9 視圖選擇器
3.10 使用異型孔精靈
3.11 圓角特徵
3.12 編輯工具
3.13 工程圖細項
3.14 工程視圖
3.15 中心符號線
3.16 尺寸
3.17 修改參數
練習3-1 Plate
練習3-2 除料
練習3-3 Basic-Changes
練習3-4 托架
練習3-5 建立零件工程圖
第04章 對稱與拔模
4.1 實例研究:棘輪扳手
4.2 設計意圖
4.3 使用拔模斜度的填料特徵
4.4 對稱的草圖
4.5 模型內繪製草圖
4.6 視圖選項
4.7 在草圖中使用模型邊線
4.8 修剪草圖圖元
4.9 複製與貼上特徵
練習4-1 滑輪
練習4-2 對稱和偏移圖元1
練習4-3 修改棘輪握柄
練習4-4 對稱和偏移圖元2
練習4-5 工具夾持器
練習4-6 惰輪臂
練習4-7 成形至某一面
第05章 複製排列
5.1 為何要使用複製排列
5.2 直線複製排列
5.3 環狀複製排列
5.4 參考幾何
5.5 基準面
5.6 鏡射
5.7 座標系統
5.8 對稱複製排列
5.9 成形至的參考
5.10 草圖導出複製排列
練習5-1 直線複製排列
練習5-2 草圖導出複製排列
練習5-3 跳過副本
練習5-4 直線複製排列和鏡射複製
練習5-5 鏡射本體
練習5-6 環狀複製排列
練習5-7 基準軸與多重複製排列
第06章 旋轉特徵
6.1 實例研究:方向盤
6.2 設計意圖
6.3 旋轉特徵
6.4 建立輪圈
6.5 建立輪輻
6.6 編輯材質
6.7 物質特性
6.8 檔案屬性
6.9 SOLIDWORKS SimulationXpress
6.10 SimulationXpress使用方法
6.11 SimulationXpress介面
練習6-1 法蘭
練習6-2 輪子
練習6-3 導向器
練習6-4 橢圓
練習6-5 掃出
練習6-6 SimulationXpress應力分析
第07章 薄殼和肋材
7.1 概述
7.2 分析和加入拔模
7.3 拔模的其他選項
7.4 薄殼
7.5 肋材
7.6 全周圓角
7.7 薄件特徵
練習7-1 幫浦外殼
練習7-2 工具桿
練習7-3 壓縮板
練習7-4 吹風機外殼
練習7-5 角件
練習7-6 回轉臂
練習7-7 平漿器
第08章 編輯:修復
8.1 編輯零件
8.2 編輯主題
8.3 草圖問題
練習8-1 錯誤1
練習8-2 錯誤2
練習8-3 錯誤3
練習8-4 加入拔模斜度
第09章 編輯:設計變更
9.1 零件編輯
9.2 設計變更
9.3 模型訊息
9.4 重新計算
9.5 草圖輪廓
9.6 建立設計修正版
9.7 取代草圖圖元
練習9-1 設計變更
練習9-2 編輯零件
練習9-3 SketchXpert
練習9-4 草圖輪廓
第10章 模型組態
10.1 概述
10.2 如何使用模型組態
10.3 建立模型組態的其他方法
10.4 針對模型組態的建模策略
10.5 編輯含有模型組態的零件
10.6 Design Library
10.7 關於模型組態的進階課程
練習10-1 模型組態1
練習10-2 模型組態2
練習10-3 模型組態3
11.1 使用整體變數與數學關係式
11.2 重新命名特徵和尺寸
11.3 使用整體變數和數學關係式的設計準則
11.4 整體變數
11.5 數學關係式
11.6 使用運算子與函數
練習11-1 使用整體變數與數學關係式
練習11-2 建立整體變數
練習11-3 建立數學關係式
第12章 使用工程圖
12.1 有關產生工程圖的更多訊息
12.2 移轉剖面
12.3 細部放大圖
12.4 工程圖頁與圖頁格式
12.5 模型視角
12.6 剖面視圖
12.7 註記
練習12-1 細部放大圖和剖面視圖
練習12-2 移轉剖面
練習12-3 工程圖
第13章 由下而上模型組合法
13.1 實例研究:萬向接頭
13.2 由下而上的模型組合法
13.3 建立新組合件
13.4 第一個零組件的位置
13.5 FeatureManager(特徵管理員)及符號
13.6 加入零組件
13.7 結合零組件
13.8 在組合件中使用零件模型組態
13.9 次組合件
13.10 智慧型結合條件(Smart Mates)
13.11 插入次組合件
13.12 Pack and Go
練習13-1 基本結合
練習13-2 握把研磨器
練習13-3 顯示/隱藏零組件
練習13-4 組合件中的設計表格
練習13-5 修改萬向接頭組合件
第14章 組合件的使用
14.1 組合件的使用
14.2 分析組合件
14.3 檢查餘隙
14.4 修改尺寸值
14.5 組合件爆炸視圖
14.6 爆炸步驟的回溯與重新排序
14.7 爆炸直線草圖
14.8 零件表
14.9 組合件工程圖
練習14-1 碰撞偵測
練習14-2 找出並修復干涉
練習14-3 檢查干涉、碰撞和餘隙
練習14-4 爆炸視圖和組合件工程圖
練習14-5 爆炸視圖
Appendix A 範本
A.1 選項設定
A.2 文件範本









