內行人才知道的生成式 AI 系統設計面試指南 (Generative AI System Design Interview)
Ali Aminian、Hao Sheng 著 藍子軒 譯
- 出版商: 碁峰資訊
- 出版日期: 2025-12-19
- 定價: $750
- 售價: 7.9 折 $592
- 語言: 繁體中文
- 頁數: 452
- 裝訂: 平裝
- ISBN: 6264252247
- ISBN-13: 9786264252249
-
相關分類:
AI Coding
- 此書翻譯自: Generative AI System Design Interview (Paperback)
-
相關翻譯:
實戰AI大模型:來自OpenAI的一線經驗 (簡中版)
-
內行人才知道的系統設計面試指南 內行人才知道的系統設計面試指南 第二輯 內行人才知道的機器學習系統設計面試指南 內行人才知道的生成式 AI 系統設計面試指南
立即出貨 (庫存 > 10)
買這商品的人也買了...
-
Specification by Example 中文版:團隊如何交付正確的軟體 (Specification by Example: How Successful Teams Deliver the Right Software)$420$357 -
無瑕的程式碼-整潔的軟體設計與架構篇 (Clean Architecture: A Craftsman's Guide to Software Structure and Design)$580$452 -
領域驅動設計:軟體核心複雜度的解決方法 (Domain-Driven Design: Tackling Complexity in the Heart of Software)$680$578 -
內行人才知道的系統設計面試指南$580$458 -
內行人才知道的機器學習系統設計面試指南 (Machine Learning System Design Interview)$680$510 -
內行人才知道的系統設計面試指南 第二輯 (System Design Interview – An Insider's Guide: Volume 2)$820$647 -
問 ChatGPT 也不會的 Python 量化交易聖經 - 從分析到真實交易一本全會$880$695 -
軟體設計耦合的平衡之道:建構模組化軟體系統的通用設計原則 (Balancing Coupling in Software Design: Successful Software Architecture in General and Distributed Systems)$650$507 -
AI Vision × LLM 電腦視覺應用聖經:OpenCV × YOLO × Ollama 解鎖多模態全攻略$880$695 -
AI 工程|從基礎模型建構應用 (AI Engineering : Building Applications with Foundation Models)$1,200$948 -
LangGraph 實戰開發 AI Agent 全攻略:掌握 AI 模型 × 工作流程 × 設計應用,從零打造智慧分工多代理協作系統(iThome鐵人賽系列書)$660$514 -
Ollama 本地 AI 全方位攻略:命令列功能、五大主題測試、RAG、Vibe Coding、MCP,一本搞定所有實戰應用$750$592 -
超圖解 Python 程式設計 -- 從入門、網頁應用、YOLO 到生成式 AI 實作$799$631 -
BDD in Action, 2/e (中文版)$960$748 -
Vibe Coding CLI 頂級開發 - Claude Code 前瞻菁英育成手冊$1,080$853 -
綠色軟體開發|永續軟體開發與營運的方法 (Building Green Software: A Sustainable Approach to Software Development and Operations)$580$458 -
30天精通 PowerShell Scripting:從撰寫到整理,掌握自動化工作流程, 2/e (Learn PowerShell Scripting in a Month of Lunches, 2/e)$680$537 -
LLM 工程師開發手冊 (LLM Engineer's Handbook: Master the art of engineering large language models from concept to production)$1,250$987 -
更少 GPU 卻更強 - LLM 輕量化壓縮及加速訓練$980$774 -
零花費上手!Gemini 3 / NotebookLM / Nano Banana Pro / Veo 3.x 最強 AI 組合技,打造全能工作流$560$442 -
LLM 提示工程技術|打造兼具藝術與科學的高效應用 (Prompt Engineering for LLMs: The Art and Science of Building Large Language Model-Based Applications)$620$489 -
LLMOps 打造穩定運行的大型語言模型系統 (LLMOps: Managing Large Language Models in Production)$620$489 -
使用 Spring AI 打造企業 RAG 知識庫$820$647 -
從 Pythonista 到 Rustacean:資料從業者的第一本 Rust 指南$880$695 -
混合雲安全架構|零信任原則的安全設計方法與實作 (Security Architecture for Hybrid Cloud: A Practical Method for Designing Security Using Zero Trust Principles)$780$616
相關主題
商品描述
生成式 AI + 系統設計 + 面試攻略
10道真實面試實例 × 280+圖解 × 7步驟設計架構
「這是一本絕佳的參考書,內容充滿趣味、實用的案例研究、深入的見解與淺顯易懂的範例。對於正在準備生成式AI系統設計面試的人來說,絕對是無價之寶。」
—— Chip Huyen,《設計機器學習系統》與《AI工程》的作者
「這是一本進入這個領域不可或缺的指南。即使是我這樣對生成式AI領域已相當熟悉的人,如果沒有這本書,在面試中也可能會招架不住!本書成功搭起從底層演算法到實際產品所需的完整系統架構之間的橋樑。真心推薦給所有想在正式環境下實作GenAI解決方案的人。」
—— Damien Benveniste,前Meta機器學習技術主管
要在面試中設計生成式AI(Generative AI,簡稱GenAI)系統,是一項既複雜又具挑戰性的任務。本書提供清晰且結構化的方法,引導你有系統地掌握各類生成式AI系統設計題目。透過實用的框架與真實案例,幫助你更輕鬆理解並應用這些概念。
本書可以看作是《內行人才知道的機器學習系統設計面試指南》的延伸之作。前作聚焦於搜尋與推薦系統等主題,而本書則專注於生成式系統,透過詳盡的範例與說明,帶你理解生成式AI系統在實務中的實際構建方式。
本書內容有些什麼?
- 揭示面試官真正關心的是什麼,以及背後的原因。
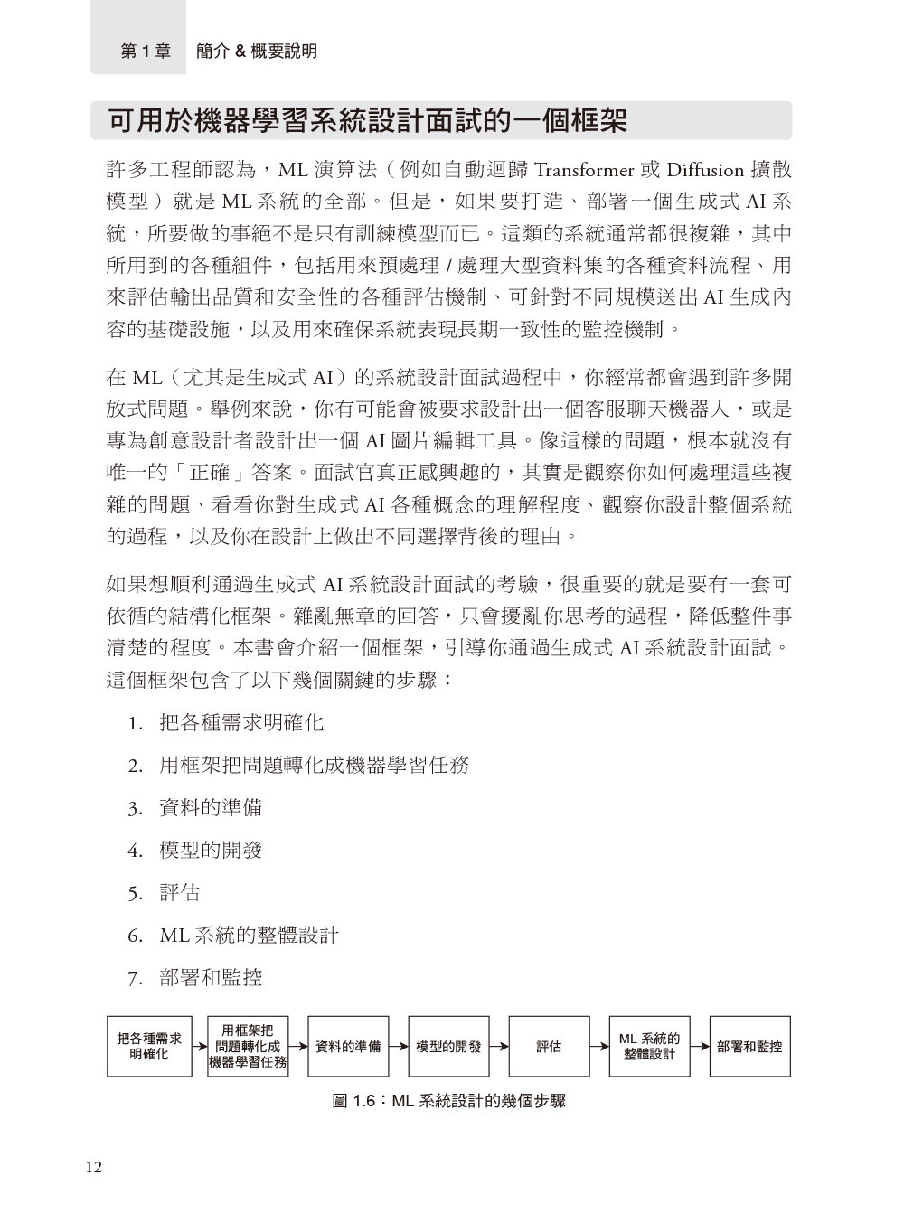
- 系統性的的7步驟問題拆解框架,幫助你分析與回答生成式AI系統設計面試題。
- 10道真實的生成式AI系統設計題,並提供詳細的解決方案。
- 超過280張圖表,幫助你輕鬆理解複雜且抽象的系統架構。
作者簡介
Ali Aminian 是一位作家與電腦科學家,曾任職於Adobe和Google等知名科技公司。他所著的《內行人才知道的機器學習系統設計面試指南》在Amazon上銷售表現亮眼,並已被翻譯成多種語言。他專長於開發具備智慧、安全與高效的大型AI系統。
Hao Sheng 現任Apple的機器學習工程經理,擁有史丹佛大學計算工程博士學位。他的研究成果曾發表於NeurIPS、AIES等頂尖學術會議,亦曾在Apple、TikTok、Landing AI、Amazon與 Citadel擔任技術職位。他的專業涵蓋先進AI系統、分散式運算與生成式AI領域。
目錄大綱
第1章 簡介&概要說明
第2章 Gmail智慧撰寫
第3章 Google翻譯
第4章 ChatGPT:個人助理聊天機器人
第5章 圖片說明
第6章 RAG檢索增強生成
第7章 逼真的人臉生成
第8章 高解析度圖片合成
第9章 文字轉圖片生成
第10章 個人化頭像生成
第11章 文字轉影片生成
後記








