LLMOps 打造穩定運行的大型語言模型系統 (LLMOps: Managing Large Language Models in Production)
Abi Aryan 著 agility studio 譯
- 出版商: 歐萊禮
- 出版日期: 2026-01-05
- 定價: $620
- 售價: 7.9 折 $490
- 語言: 繁體中文
- 頁數: 276
- 裝訂: 平裝
- ISBN: 6264252433
- ISBN-13: 9786264252430
-
相關分類:
Large language model
- 此書翻譯自: Llmops: Managing Large Language Models in Production
立即出貨 (庫存 > 10)
買這商品的人也買了...
-
使用者故事對照 (User Story Mapping: Discover the Whole Story, Build the Right Product)$580$493 -
高品質微服務|建構跨工程組織的標準化系統 (Production-Ready Microservices: Building Standardized Systems Across an Engineering Organization)$450$383 -
$702Kubernetes in Action (簡體中文版) -
深度學習|生命科學應用 (Deep Learning for the Life Sciences)$580$458 -
DevOps Handbook |打造世界級技術組織的實踐指南, 2/e (中文版) (The Devops Handbook: How to Create World-Class Agility, Reliability, & Security in Technology Organizations, 2/e)$650$455 -
科技巨頭的演算法大揭祕:資料科學家必讀的資料科學與機器學習實戰筆記(iThome鐵人賽系列書)【軟精裝】$680$530 -
內行人才知道的機器學習系統設計面試指南 (Machine Learning System Design Interview)$680$537 -
Microsoft Azure 學習手冊|雲端運算與雲端系統開發的關鍵知識 (Learning Microsoft Azure: Cloud Computing and Development Fundamentals)$880$695 -
內行人才知道的系統設計面試指南 第二輯 (System Design Interview – An Insider's Guide: Volume 2)$820$648 -
LLM 核心攻略制霸生成式 AI:ChatGPT、嵌入技術、微調與多模態 AI 最佳實踐$680$537 -
大模型算法 (強化學習微調與對齊)$654$621 -
AI 工程|從基礎模型建構應用 (AI Engineering : Building Applications with Foundation Models)$1,200$948 -
Google Cloud 從雲端小白到黑帶高手!雲端架構設計、實戰操作、證照攻略與轉職指南$680$530 -
UX 商業價值實現之道|打造成功的數位產品服務 (UX for Business: How to Design Valuable Digital Companies)$780$616 -
AI 程式設計、深度學習與 LLM 入門到精通:PyTorch × GPT × Transformer × LLaMA 實作指南(iThome鐵人賽系列書)$650$507 -
BDD in Action, 2/e (中文版)$960$749 -
LangChain 學習手冊|使用 LangChain 與 LangGraph 建構 AI 與 LLM 應用程式 (Learning LangChain: Building AI and LLM Applications with LangChain and LangGraph)$680$537 -
LLM 工程師開發手冊 (LLM Engineer's Handbook: Master the art of engineering large language models from concept to production)$1,250$988 -
內行人才知道的生成式 AI 系統設計面試指南 (Generative AI System Design Interview)$750$593 -
LLM 提示工程技術|打造兼具藝術與科學的高效應用 (Prompt Engineering for LLMs: The Art and Science of Building Large Language Model-Based Applications)$620$490 -
雲端原生資安指南|CNAPP 打造 DevSecOps 零死角防護 (Cloud Native Application Protection Platforms: A Guide to CNAPPs and the Foundations of Comprehensive Cloud Security)$580$458 -
MCP 開發全攻略:打造懂指令、會協作的 AI 系統$550$435 -
最新 LINE 官方帳號|邁向百萬星級店家 (火力升級版)$550$435 -
UI 自動化測試與 AI 應用實戰:實作 Robot Framework × Playwright × Appium 從 Web、App 到 CI/CD 流程整合全方位攻略(iThome鐵人賽系列書)$650$507 -
Gemini 3 x NotebookLM 領軍:Nano Banana Pro x Veo x Whisk x Flow x Gem - Google 多模態 AI 工作流$650$514
相關主題
商品描述
「使用 AI 來開發應用程式日益簡單,但在將 LLM 部署到生產環境時,才會面臨真正的挑戰。本書是我用來教導學生掌握複雜的 LLMOps,並成功部署大型語言模型的重要指南。本書以清楚、可行的解決方案,幫助讀者將 LLM 原型轉化為穩定、可投入生產的 AI 系統,是一本不可或缺的讀物。」
—— Ammar Mohanna,EDT&Partners 首席 AI 顧問暨貝魯特美國大學講師
「本書透過清楚、可實作的指導揭開 LLMOps 的神秘面紗。這本完美的資源非常適合機器學習工程師、平台團隊,以及想將 LLM 從原型推向生產環境的所有人。」
—— Nirmal Budhathoki,微軟資深資料科學家
大型語言模型的一大特點,是它們不再依循舊規則。在運行 GenAI 時,傳統的 MLOps 幾乎無助於事,模型會產生幻覺、安全假設不再成立、監視機制失靈、agent 可能無法正常運作,你會突然進入一片未知的領域。這就是 LLMOps 成為一個獨立領域的原因。
本書將帶領你在真正的使用者面前,以及在現實的商業環境中成功運行這些系統。本書不會教你做出華麗的 demo,而是教你讓 LLM 系統在現實世界中穩定運作。
• 掌握運作 LLM 所需的新角色與流程
• 在傳統指標無法全面反映效能時,監視 LLM 的實際表現
• 針對 GenAI 設計真正有意義的評估、治理、安全稽核機制
• 管理 agent、RAG 系統,與不斷演變的提示詞帶來的營運混亂
• 擴展基礎設施,並且控制運算成本
作者簡介
Abi Aryan 是 Abide AI 的創辦人兼機器學習研究工程師,擁有近十年建構生產級 ML 系統的經驗。她受過數學訓練,曾任 UCLA 認知系統實驗室的訪問研究學者,於 Judea Pearl 博士指導下,鑽研智慧型代理開發。目前她的研究重點包括 AI 代理的反思式智慧、多代理系統的分散式自我修復協定,以及超大型 AI 系統的 GPU 工程開發。
目錄大綱
第一章 大型語言模型導論
一些關鍵術語
Transformer 模型
大型語言模型
LLM 架構
選擇合適的 LLM
企業級 LLM 應用場景
用 LLM 來開發的十項挑戰
結語
參考文獻
第二章 LLMOps 概論
什麼是運作框架?
LLMOps 團隊與角色
LLM 與你的組織
LLMOps 的四大目標
LLMOps 成熟度模型
結語
第三章 用LLM 來開發應用程式
在應用程式中使用 AI 模型
基礎設施應用
vLLM 與多模態 LLM 的興起
LLMOps 的核心問題
在以 LLM 為核心的應用程式中,你能控制什麼?
內建 LLM 的基礎設施系統「更難」開發
結語
參考文獻
第四章 LLM 領域的資料工程
資料工程與 LLM 的興起
DataOps 工程師的角色
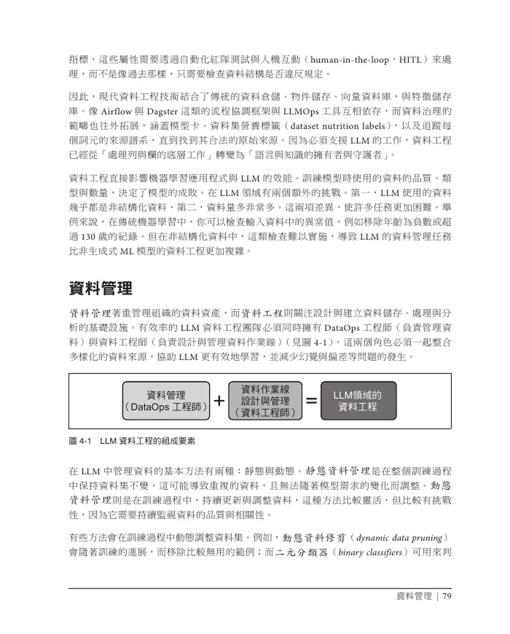
資料管理
LLM 通用資料預處理作業線
向量化
結語
參考文獻
延伸閱讀
第五章 讓 LLM 應用程式的模型適應領域
從零開始訓練 LLM
模型集成方法
模型領域適應
提示工程
微調
專家混合模型
為資源有限的設備優化模型
有效開發 LLM 的啟示
結語
參考文獻
第六章 以 API 為優先,部署 LLM
部署你的模型
為 LLM 開發 API
API 實作
憑證管理
API 閘道
API 版本管理與生命週期管理
LLM 部署架構
將 RAG 自動化:使用 retriever re-ranker 作業線
自動更新知識圖譜
部署延遲優化
多模型調配
優化 RAG 作業線
隨需擴展與重複使用
結語
第七章 評估 LLM
為何評估是個難題
效能評估
一般評估考量
傳統指標已力有未逮
結語
第八章 治理:監視、隱私與安全
資料議題:規模與敏感性
安全風險
防禦措施:LLMSecOps
執行 LLMSecOps 稽核
安全與倫理護欄
結語
參考文獻
第九章 擴展:硬體、基礎架構與資源管理
選擇正確的方法
擴展與資源配置
監視
LLM 的 A/B 測試與影子測試
配置與管理自動化基礎架構
LLM 基礎架構優化
LLM 的平行與分散式運算
進階框架:ZeRO 與 DeepSpeed
結語
參考文獻
第十章 LLM 與 LLMOps 的未來
不斷擴展,突破現有界限
混合式架構:融合神經網路與符號式 AI
LLMOps 的未來
如何成為成功的 LLMOps 工程師
結語
參考文獻
延伸閱讀
索引








